招聘人数 310+丨南方医科大学坪山总医院高薪诚聘各岗位人才

南方医科大学坪山总医院
快马加鞭,不负韶华 欢迎加入 南方医科大学坪山总医院!
点击查看视频
南方医科大学坪山总医院
南方医科大学坪山总医院(深圳市坪山区医疗健康集团)由深圳市坪山区政府与南方医科大学共同举办、合作共建,2019 年 9 月成立,为南方医科大学直属附属医院。总院统筹管理深圳市坪山区人民医院、坪山区妇幼保健院和区域内 28 家公办社康中心。总院以建设深圳东部区域医疗高地为目标,依托南方医科大学雄厚的学科人才实力,大力提升人才队伍层次和水平,加快基础设施建设,构建医教研协同高质量发展新格局,强力推动所属医院从区级医院向高等院校直属三甲医院蜕变。

合作共建医疗集团签约仪式

南方医科大学坪山医院新址效果图

坪山总医院的 4 大优势
1. 实力雄厚的大学背景: 作为南方医科大学最年轻的直属医院,在科研合作、进修培训、学历提升等方面享有大学资源重点倾斜的巨大优势。
2. 极具潜力的事业平台: 区人民医院将于 2024 年启用全新院区,床位 2,000 张,定位为深圳东部医学中心,五年内创建综合三甲医院;区妇幼保健院启动二期建设,「十四五」期间创建专科三甲医院。
3. 后发快进的创业热土: 坪山区作为深圳最年轻的行政区,是深圳「东进战略」发展重点,高铁、地铁等交通基础设施发展迅速,半小时可直达市中心,而房价为深圳最低。
4. 体面优厚的薪酬待遇: 编内编外同工同酬,博士年薪 45 万元以上,「四证合一」硕士年薪 32 万元以上。
人才待遇和条件
1、学科带头人(欢迎团队加盟):
待遇:面议。符合深圳市卫健系统特聘岗位聘用条件者可申请深圳市事业编制,不能入编者享受编内人员同等福利待遇;提供免租人才房(120 平米以上);推荐申报深圳市、坪山区人才项目,叠加享受相关待遇。
基本要求:原则上 50 周岁以下,博士学位,正高职称;三甲医院 5 年以上工作经历,且担任过科室副主任(含)以上领导职务,或在知名高等院校直属医院担任科室医疗组长、具有技术专长的优秀人才。特别优秀者放宽年龄、学历限制。
2、高职骨干医师
待遇:年薪 50 万以上。符合深圳市卫健系统特聘岗位聘用条件者可申请深圳市事业编制,不能入编者享受编内人员同等福利待遇;提供人才房或公租房;解决落户、子女入托入学。
基本要求:50 周岁以下的硕士学历学位高级职称人员,具有三甲医院 5 年以上工作经历或本院紧缺专业岗位(感染科、儿科、麻醉科、病理科、重症医学科、急诊科、社康全科医师)可放宽至全日制本科学历。
3、医学博士
待遇:年薪 45 万以上;符合深圳市卫健系统特聘岗位聘用条件者推荐申请深圳市事业编制,不能入编者享受编内人员同等福利待遇;提供公租房;解决落户、子女入托入学。
基本要求:年龄 45 周岁以下,具有博士学位。
4、优秀青年人才
待遇:年薪 32 万以上,享受编内人员同等福利待遇;协助解决公租房;解决落户、子女入托入学。
基本要求:40 周岁以下;「四证合一」临床硕士或护理硕士。
5、社康全科(公卫)医师
待遇:年薪 32 万以上,享受编内人员同等福利待遇,符合深圳市全科医师专项补助条件者叠加享受待遇;协助解决公租房;解决落户、子女入托入学。
基本要求:40 周岁以下;具有硕士学历学位,并取得全科规培证(转岗证)或公卫医师资格证,且承诺到本院社康中心服务 5 年以上。
集团两家医院招聘岗位
01
坪山区人民医院招聘计划表

点击查看大图
点击岗位名称即可应聘☟☟☟
02
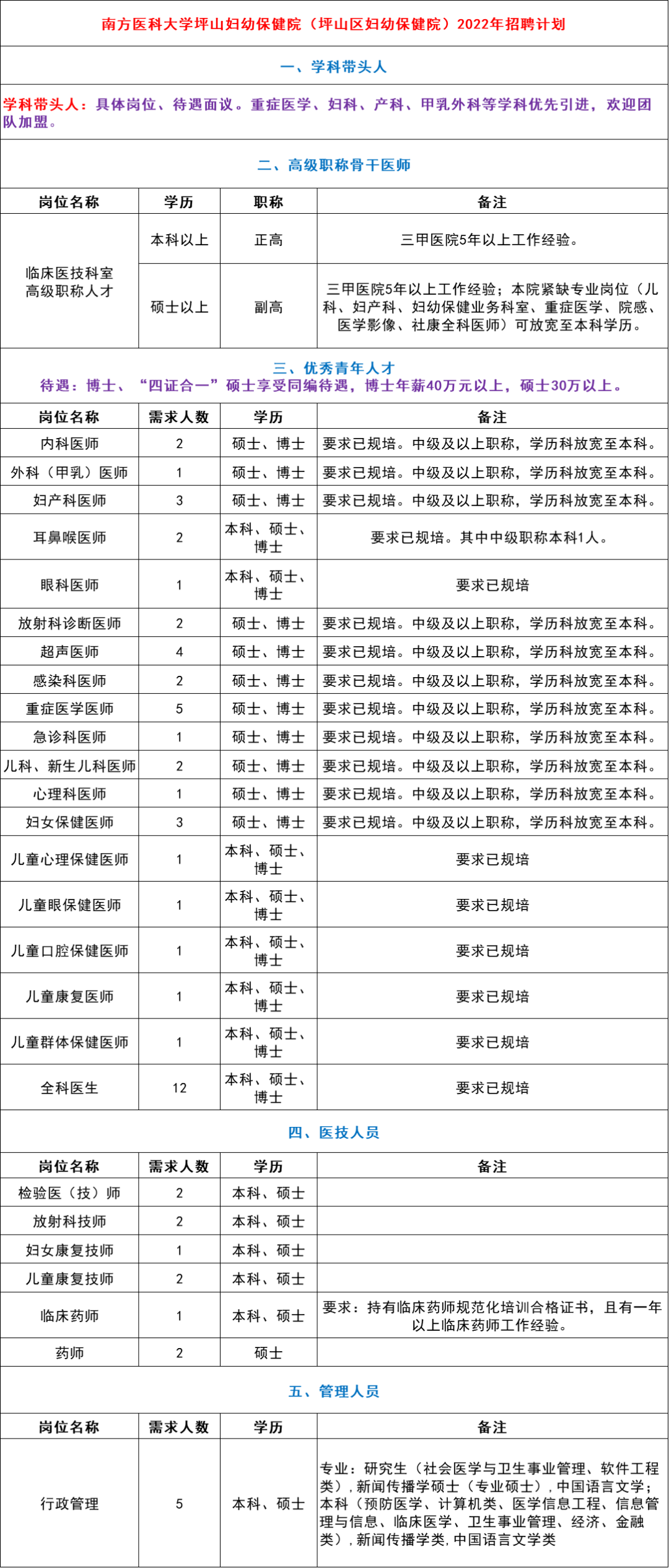
坪山区妇幼保健院招聘计划表

点击查看大图
点击岗位名称即可应聘☟☟☟学科带头人临床医技科室高级职称人才重症医学医师儿科、新生儿科医师妇产科医师全科医生超声医师
点击查看医院宣传视频▼
坪山区人民医院简介



坪山区人民医院迁址重建院区规划床位 2,000 张,已于 2020 年开工建设,2024 年底交付使用,将在 5 年内建成三级甲等大型综合医院。


坪山区妇幼保健院简介



医院 19 层的新医疗大楼已投入使用,二期项目占地面积约 2.21 万平方米,规划总床位 500 张,医院作为坪山区医疗健康集团成员单位,将依托南方医科大学的学科人才和技术平台优势进一步发挥妇幼特色,建成南方医科大学妇幼临床医学中心、深圳东部妇女儿童救治中心、「医、教、研」协调发展的现代化医院。

联系方式
深圳市坪山区坪山街道人民街 16 号 坪山区医疗健康集团 人力资源部 办公电话:0755-28827052
联 系 人:
坪山区人民医院 周老师(联系电话:0755-28827052)
坪山区妇保院 罗老师、刘老师(联系电话:0755-28799260)
图片来源:深圳市坪山区医疗健康集团(南方医科大学坪山总医院)


▼ 点阅读原文 找心仪工作
微信扫一扫分享资讯
