新院扩建 本科起聘 广东医科大学附属丨公立三甲医院多岗在招

广东医科大学附属惠州妇女儿童医院
期待您的加入
广东医科大学附属 惠州妇女儿童医院

人才招聘启动啦


如果你期待一个更好的发展平台
收获一份长情的工作
获得爱与快乐
那么快来吧
这里有你心动的 offer

上下滑动查看
01 医院简介

广东医科大学附属惠州妇女儿童医院(惠州市第二妇幼保健院)始建于 1974 年,编制床位 500 张,在岗人员约 800 人,是一所集预防、医疗、保健、科研和教学于一体的 三级甲等妇幼保健院 、广东省妇幼保健院住院医师规范化培训协同基地、暨南大学医学研究生培养基地、广东医科大学实习基地。医院位于西湖之畔、苏居之滨,总占地面积约 1.6 万平方米,建筑面积约 5.5 万平方米,现有上排总院、上排分院、江北分院三个院区;正在建设江北新院总院,占地面积约 2.5 万平方米,建筑面积约 8 万平方米,拟 2024 年建成并投入使用。

医院综合实力在全国县区级妇幼保健院中 排名前 20 之列 ,医院学科优势突出,省市共建学科 3 个,全市妇幼领先学科 4 个,市级重点专科 5 个,全市率先特色专科 5 个,技术力量雄厚,专业特色明显。医院始终秉承「母亲安全,儿童优先」的服务宗旨,坚持「道行健、术精湛、志弘毅、习勤勉」的核心价值观,以提升生命质量为己任,为妇女儿童提供全方位、全生命周期医疗保健服务。

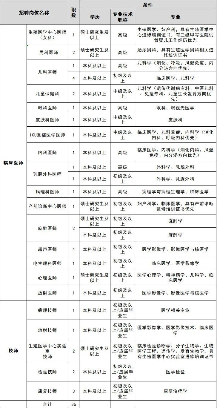
02 招聘岗位
临床医师、技师岗位
1. 年龄:高级职称 45 周岁及以下,中级职称 40 周岁及以下,初级职称 35 周岁及以下,应届生要求 35 岁周岁以下,博士研究生 40 周岁以下;
2. 高级职称医师具有三甲医院工作经验优先;
3. 临床医师要求取得执业医师证书;初级职称人员需取得住院医师规范化培训合格证书。

点击查看大图
点击以下岗位名称即可应聘☟☟☟
点击 >> 「广东医科大学附属惠州妇女儿童医院」,在丁香人才上查看该院全部在招岗位。
(一)遵守中华人民共和国宪法和法律,无犯罪记录;
(二)德才兼备,具有良好的品行,遵守职业道德、廉洁从业,热爱医疗事业,有较强的集体荣誉感,无处分;
(三)具备招聘岗位所需的资格条件,具有正常履行职责的身体条件和符合岗位要求的工作能力;
(四)受处分期间或未满影响期限的,不接受报名。
报名时间、方式和材料(一)报名时间: 自今日起至招满截止。
(二)报名方式
本次招聘只采取网络报名,不设现场报名,请点击下载应聘简历模板并填写完整。👇
(三)报名资料
简历、毕业证和学位证、学历证书电子注册备案表(学信网验证)、身份证、专业技术资格证书、医师/护士资格证、执业注册证、住院医师规范化培训合格证书、科研成果、获奖材料及其他证明材料。以上报名材料以附件形式上传 👇
投递简历,并以 附件形式上传上述材料,材料命名格式 「姓名+应聘岗位」 。
(四)报名材料必须真实准确
提供虚假材料的,一经查实,即取消报考资格和聘用资格,必要时追究个人法律和经济责任。
招聘程序
简历初筛→通知面试→面试通过→试工考核→择优录取。
福利待遇(一)工资+绩效奖金+五险一金+节日福利+生日福利+各类培训+餐补+健康体检;
(二)全日制硕士、博士享学历津贴、住房补贴。
其它联系电话:0752-7380308
联系地址:惠州市第二妇幼保健院人力资源部(广东省惠州市惠城区上排大岭路 10 号)

图片来源:广东医科大学附属惠州妇女儿童医院


▼ 点阅读原文 找心仪工作
微信扫一扫分享资讯
