协助落户!复旦大学附属肿瘤医院(公立三甲)招 296 名医护人员


工作定下来了么?
想找个好医院、好单位?
复旦大学附属肿瘤医院 说:
2019 年招聘季开始了!
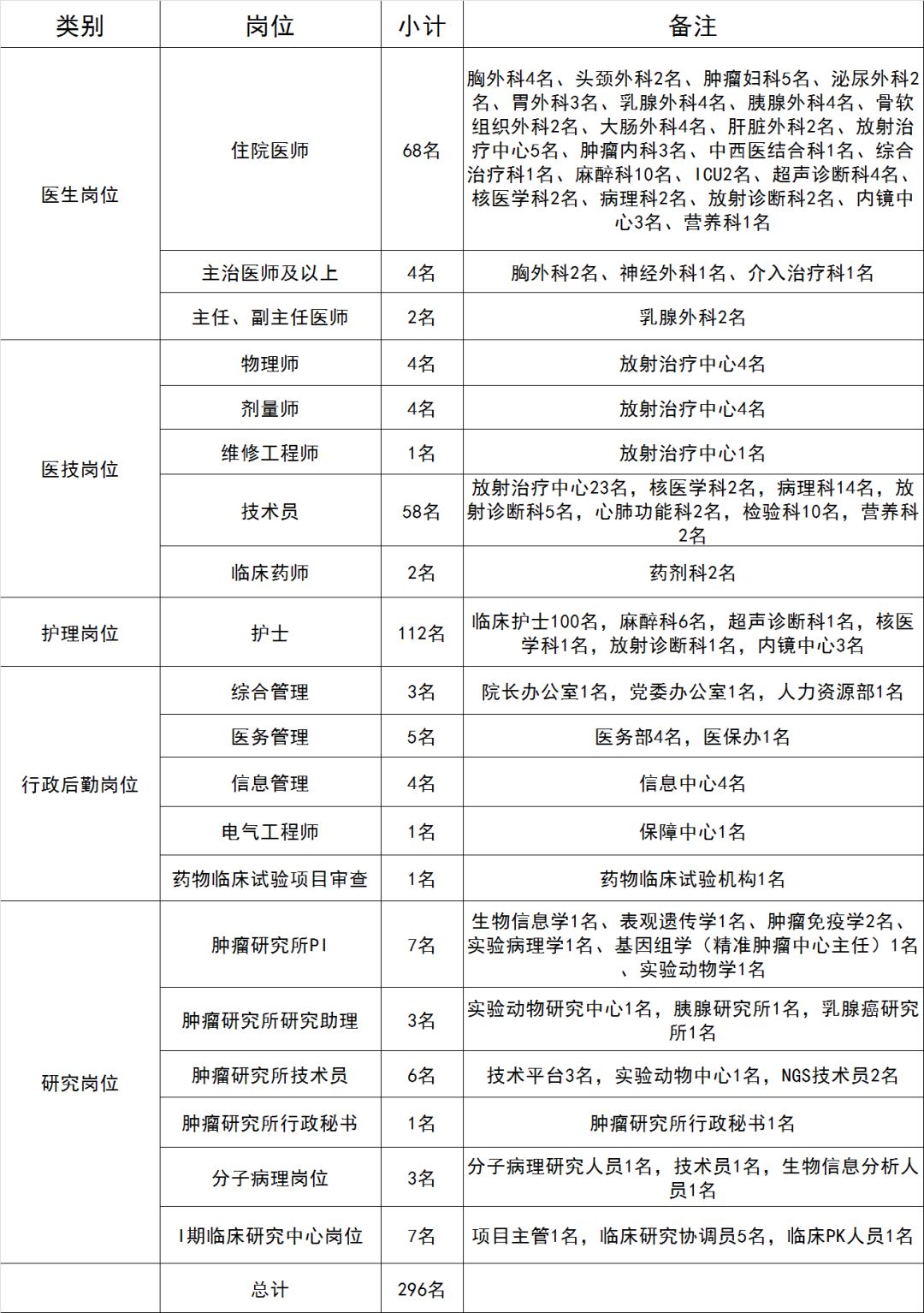
本次共招聘医生、医技、护士、行政管理等岗位共 296 人。
符合条件者,
协助办理上海落户!


复旦大学附属肿瘤医院是国家卫生健康委员会预算管理单位,建院于 1931 年 3 月 1 日,是我国成立较早的,集医、教、研、防为一体的 三级甲等肿瘤专 科医院。
医院拥有国家教育部重点学科 2 个(肿瘤学、病理学)、国家临床重点专科 3 个(肿瘤科、病理科、中西医结合科),卫生部临床重点学科 3 个(乳腺癌、放射治疗、病理学)、教育部创新团队 1 个(乳腺癌的基础和临床研究)、上海市临床医学中心 3 个(肿瘤学、肿瘤放射治疗、乳腺癌)、上海市重中之重临床医学中心 1 个(上海市恶性肿瘤临床医学中心)、上海市重中之重临床重点学科 1 个(胸外科)、上海卫生重点学科 1 个(病理学),同时也是上海市病理质控中心、放射治疗质控中心、肿瘤化疗质控中心和上海市抗癌协会挂靠单位。拥有上海市乳腺肿瘤重点实验室和上海市分子影像探针工程技术研究中心等多个科研机构。主办《中国癌症杂志》《肿瘤影像学》、英文版《Journal of Radiation Oncology》《Precision Cancer Medicine》等学术期刊。

2017 年医院门急诊量 133.97 万人次,住院 7.64 万人次,手术 4.22 万人次,出院者平均住院日 5.89 天,医院运营效率位居全国肿瘤专科医院前列。2017 年获得各类纵向科研课题 139 项,累计科研经费 6 812 万元;2018 年医院获得国家自然科学基金项目 73 项;2017 年医院共发表 SCI 论文 338 篇,IF 总分为 1 558,其中大于 5 分 108 篇。

截至 2017 年底,医院开放床位 1 300 余张,教职员工 2147 人,随着位于浦东的复旦大学附属肿瘤医院医学中心项目(东院)即将于 2019 年建成并投入使用,医院将达到实际开放床位 2 000 张,教职员工近 3 000 人的规模。

我们诚挚邀请您加入复旦大学附属肿瘤医院,
共同为我国的肿瘤防治事业而奋斗!
第一部分
2019 年度本院招聘岗位

点开查看大图
第二部分
2019 年度住院医师规范化培训招生计划
一、住院医师规范化培训招生学科
内科、外科、放射肿瘤科、医学影像科、临床病理科。
二、招生数量
招生名额待上海市住院医师规范化培训名额公布后确定。
第三部分
应聘与招生程序
一、简历投递
1、应聘本院招聘岗位者,可直接点击下文岗位链接,在丁香人才网投递简历; 简历附件应包括个人经历、文章获奖情况等信息,并按要求上传相关证书等资料。
2、应聘住院医师规范化培训医师者请于 2018 年 12 月 10 日前将个人简历纸质版邮寄至上海市东安路 270 号复旦大学附属肿瘤医院人力资源部,并在信封上写明「住院医师培训+培训学科」,具体材料如下:
(1)个人简历(注明最高学历是科研型或临床型,注明导师姓名,注明各阶段学习专业,注明有无医师资格证及取得时间);
(2)毕业生推荐表复印件;
(3)成绩单复印件(注明平均绩点, 及成绩在全系排名);
(4)校级及以上荣誉证书复印件(奖学金、三好学生等各类荣誉证书);
(5)国家四、六级英语等级证书复印件,如有托福、GRE、雅思、口译等成绩可一并附上;
(6)以第一作者或通讯作者发表的核心期刊文章的全文复印件(如有 SCI 文章,请注明影响因子)。
同时,请务必下载填写电子报名信息表(见>>附件 1)。填写后发至 zlzhupei@163.com 电子邮箱。
二、初选
人力资源部、用人部门和科教部对应聘者进行初步筛选,根据应聘者条件确定参加笔试、面试人员名单。
三、笔试、面试
笔试、面试通知将通过电话、短信、电子邮件等渠道发布,具体时间以通知为准,未收到面试或复试通知的应聘者,将不再另行通知。
四、体检
收到体检通知的人员请按指定时间和地点参加体检。
五、录用签约
根据面试和体检结果确定最终录用人选。未被录用不再另行通知,有关材料恕不退还。
六、截止日期
应聘本院工作岗位者请于 2018 年 10 月 31 日前确保完成简历投递,应聘医院住院医师规范化培训者请于 2018 年 12 月 10 日前完成简历投递,其他有工作经验的应聘人员可适当延长简历投递截止时间。
☑ 点击岗位名称投递简历:
点击 >>「 复旦大学附属肿瘤医院 」,在丁香人才上查看该院全部在招岗位。
>>附件 1:2019 年复旦大学附属肿瘤医院住院医师规范化培训报名信息填报表
- END -
热门招聘 (点击下方关键词进入):
微信对话框回复「j职位」「j地区」有惊喜

Tips:点击阅读原文,即刻开始找工作。
微信扫一扫分享资讯
