最高 300 万补贴 | 南方医科大学顺德医院招聘学科带头人

关于医院
平台 :大型公立 三甲综合医院
待遇 :百万人才补贴,千万学科平台建设费筑巢引凤,过渡住房、购房补贴、租房补贴应有尽有!
南方医科大学顺德医院

南方医科大学顺德医院(佛山市顺德区第一人民医院)是一所具有 91 年历史,集医疗、教学、科研、预防、康复服务为一体的三级甲等综合医院,爱婴医院,是国家博士后科研工作站、国家首批住院医师和全科医师规范化培训基地、广东省创伤救治科研中心创伤救治临床基地、卫生部内镜专业技术培训基地、中国医师人文医学职业技能培训基地、全国乳腺癌筛查联盟会员单位。




医院新区已于 2018 年 1 月 22 日正式投入使用,新区占地面积 200 亩,建筑面积 26 万平方米,设置床位 2 000 张。
高校背景

南方医科大学前身为中国人民解放军第一军医大学,创建于 1951 年,1979 年被确定为全国重点大学,2004 年 8 月整体移交广东省,更名为南方医科大学。学校是广东省高水平大学重点建设高校中的医学院校,全国首批、广东第一所「部委省」共建高校,全国首批开设八年制本硕博连读临床医学专业的 8 所高校之一,全国首批卓越医生教育培养计划试点高校。
院校强强联合 迈入新征程
2017 年 2 月,南方医科大学与顺德区人民政府签订共建协议,医院(包括附属杏坛医院、附属陈村医院)正式纳入大学直属附属医院体系,医院发展迈入了新征程。
2017 年成为国家药物临床试验机构、国家级药品不良反应监测哨点医疗机构定点单位、中国医师协会全国麻醉学舒适化医疗培训基地、EBUS 医师培训中心,获「2017 年第五批中国胸痛中心国家认证」,中国癌症基金会鼻咽癌早诊早治筛查示范点。
跨越式发展
▷顺德宣传视频◁
福利待遇
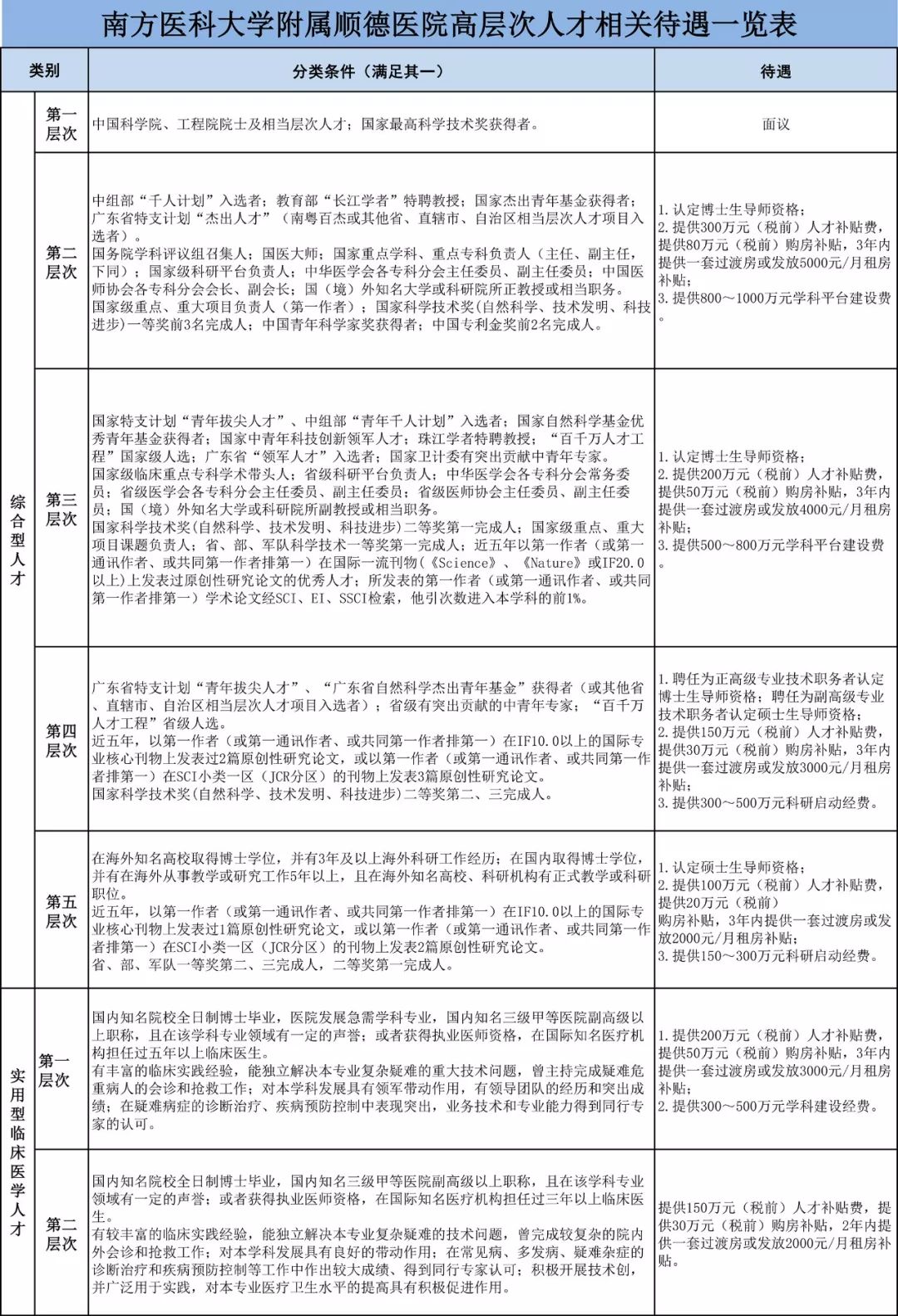
▼各层次人才待遇详见下表:

点开查看大图
更多丰厚人才待遇,
尽在南方医科大学顺德医院哦!
心动不如行动,
快来看看都有哪些岗位在招人!
招聘岗位
▼学科带头人招聘岗位如下表:

点开查看大图
▼以下仅为部分招聘岗位,点击即可投递
点击 >>「 南方医科大学顺德医院 」,在丁香人才上查看该院全部在招岗位。
备注:
本次招聘采取现场和邮寄材料两种方式报名。
医院地址:佛山市顺德区伦教街道甲子路 1 号南方医科大学顺德医院 1 号楼 A 区五层人事科,董老师收,邮编 528308
- END -
热门招聘 (点击下方关键词进入):
微信对话框回复「j职位」「j地区」有惊喜

Tips:点击阅读原文,即刻开始找工作。
微信扫一扫分享资讯
