提供亿元基金 聚焦青年才俊丨桂林医学院及其附属医院招才引智

桂林医学院是广西壮族自治区直属普通高等学校,创建于 1935 年。现有乐群、东城、临桂三个校区。
学院拥有全日制在校生 13 000 余人、教职员工 4 029 人,其中,专任教师中正高职称教师 236 人,具有博士学位教师 212 人;有博士生导师 24 人、硕士生导师 334 人;享受国务院特殊津贴专家 7 人。





学院先后获国家级教学成果奖二等奖 1 项、自治区级教学成果奖和自治区级教育科学研究优秀成果奖 33 项。另设有国家中医药科研三级实验室 1 个、二级实验室 2 个,自治区级重点实验室 3 个,广西高校重点实验室 5 个及培育基地 1 个,建立有中药固体制剂制造技术国家工程研究中心广西中心、广西高校协同创新中心。
根据中国科学技术信息研究所公布的《中国科技论文统计结果》,学校 2015 年、2016 年连续跻身中国大学最具影响力学术论文排行百强榜。
热忱欢迎海内外优秀高层次人才加盟
共创辉煌明天!
桂林医学院博士人才需求
(点击查看大图)

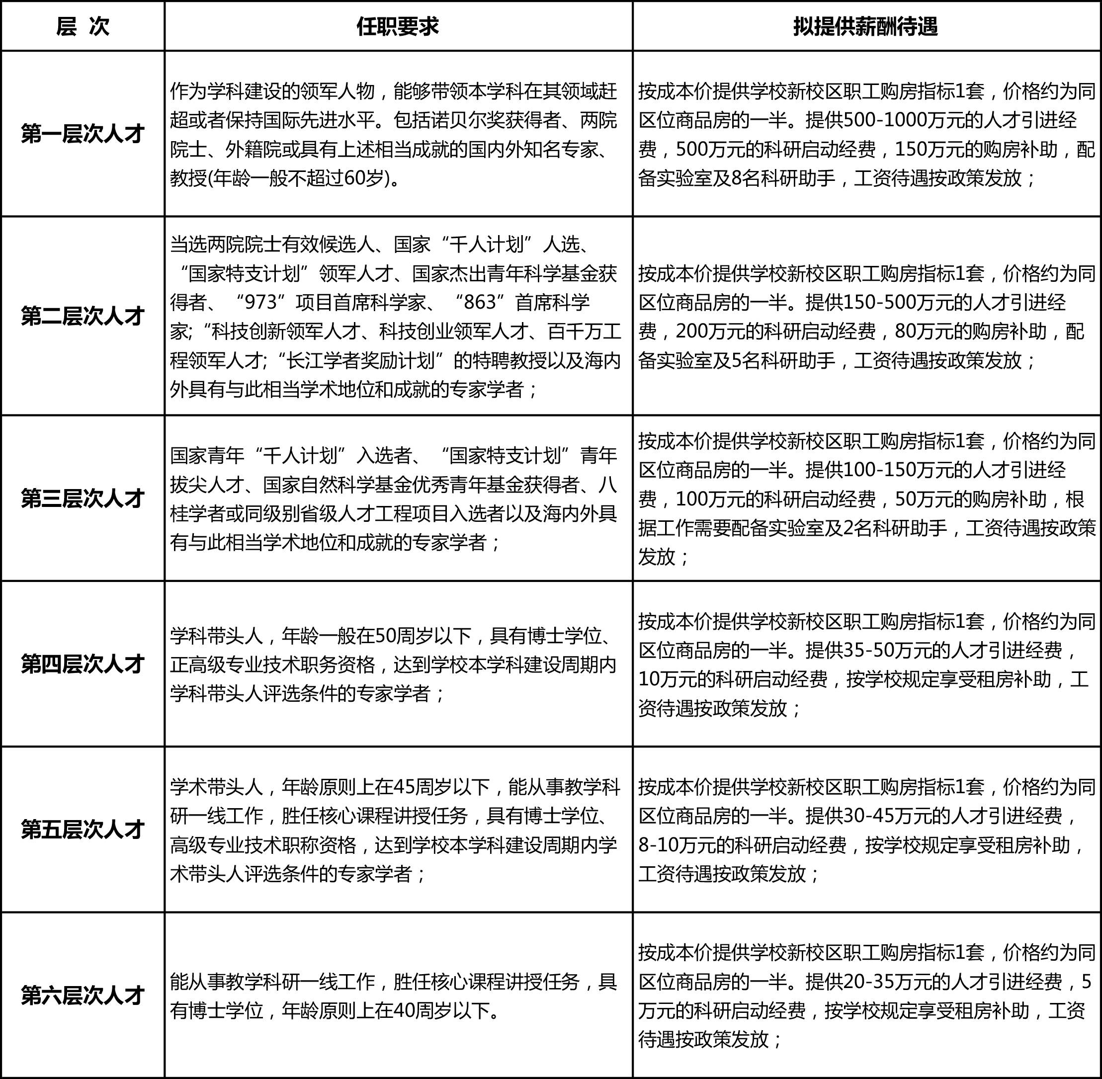
人才要求及待遇
(点击查看大图)

附属医院人才需求
(点击查看大图)

第二附属医院人才需求
(点击查看大图)

点击 >>「 2018 年最新招聘公告及待遇 」,查看更多详情。
- END -
热门招聘 (点击下方关键词进入):
护士 | 检验 | 口腔 | 放射 | 麻醉 | 儿科 | 康复
公立 | 民营医院 | 生物药企 | 院校 | 猎头 | 更多


Tips:点击阅读原文,即刻开始找工作。
微信扫一扫分享资讯
