2018 年护士执业资格考试开始网上报名!

2018 年护士职业资格考试网上报名已经开放!
点击「 护士执业资格考试」,即可进入报名通道。
考试报名及注意事项:
1
网上预报名
1. 时间:2017 年 12 月 6 日至 25 日
2. 流程:用户注册→填写申报信息→上传照片→打印报名申请表→若发现信息有误,修改信息(证件类型、证件号不得修改)→重新提交信息→重新打印申请表
2
现场确认
时间:2017 年 12 月 7 日至 27 日(具体确认时间由各地区自行决定)
要求:考生需携带申请表(所在学校、单位或人事档案所在地审查盖章)和相关证明材料(包括原件和复印件),进行现场确认。
3
缴费
考试网上缴费时间为 2017 年 12 月 7 日至 2018 年 1 月 6 日
网上缴费:北京、天津、内蒙古、辽宁、江苏、浙江、安徽、福建、山东、河南、广西、海南、重庆、四川、宁夏、新疆兵团考区采用网上缴费方式,考生须在现场确认后于 2017 年 12 月 7 日至 2018 年 1 月 6 日期间完成网上缴费;
现场缴费:未采用网上缴费的考区,请考生密切关注本地区的缴费通知;
再次提醒:大家千万再栽在网上缴费环节上。未按期缴费者视为自动放弃本次考试!

4
资格审核
考生在网上报名及现场确认后,可登陆中国卫生人才网,查询个人资格审核情况。
5
准考证打印
通过报名资格审核的考生,于 2018 年 4 月 18 日至 5 月 7 日登录 「护士执业资格考试」,点击「2018 年护士职业资格考试准考证打印入口」,填写姓名、证件类型、证件编号,下载打印准考证,作为参加考试的凭证。
考生须持本人准考证、正式有效身份证(军官证、护照)参加考试。
6
考试科目及时间
每半天为一个轮次,共分 6 轮次进行考试。考生将随机分配至其中一个轮次,参加专业实务和实践能力两个科目的考试,以准考证上考试时间为准。
考试时间 | 轮次 | 考试科目 | 时间 |
5 月 5 日 | 第一轮 | 专业实务 | 08:30-10:10 |
实践能力 | 10:55-12:35 | ||
第二轮 | 专业实务 | 14:00-15:40 | |
实践能力 | 16:25-18:05 | ||
5 月 6 日 | 第三轮 | 专业实务 | 08:30-10:10 |
实践能力 | 10:55-12:35 | ||
第四轮 | 专业实务 | 14:00-15:40 | |
实践能力 | 16:25-18:05 | ||
5 月 7 日 | 第五轮 | 专业实务 | 08:30-10:10 |
实践能力 | 10:55-12:35 | ||
第六轮 | 专业实务 | 14:00-15:40 | |
实践能力 | 16:25-18:05 |
7
成绩查询和成绩单网上打印
国家卫生计生委人才交流报务中心将于考后 45 个工作日内,在中国卫生人才网公布考试成绩。考生可凭本人准考证和有效证件号进行成绩查询,并下载打印成绩单。
护士执业资格考试试题均为客观题,采用计算机统一评分,不接受成绩复核申请。
2018 年吉林、江苏、浙江 3 个考区将实行成绩合格证明电子化,成绩合格者须通过中国卫生人才网下载打印,其他考区仍采取寄送纸质成绩合格证明的方式,具体网上打印和寄送时间另行通知。成绩合格证明将作为申请护士执业注册的有效证明,请妥善保管。
8
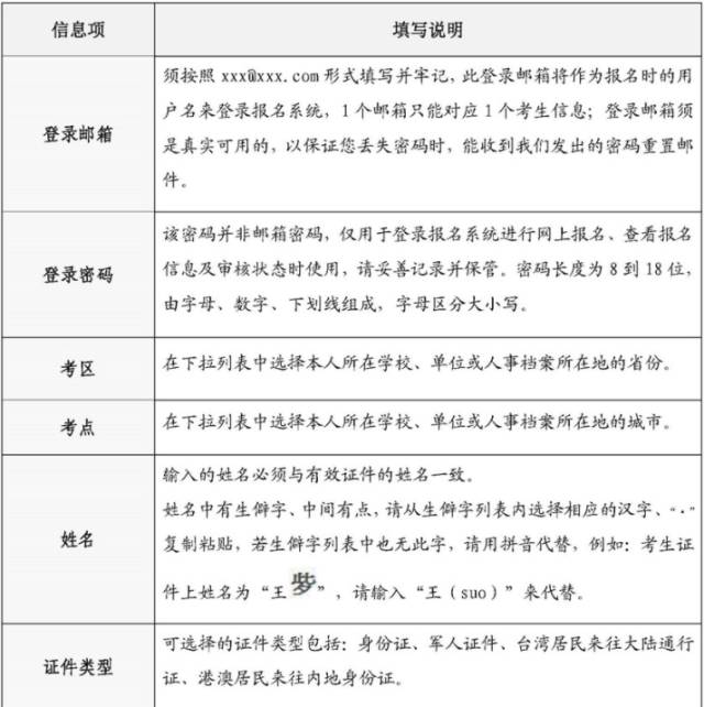
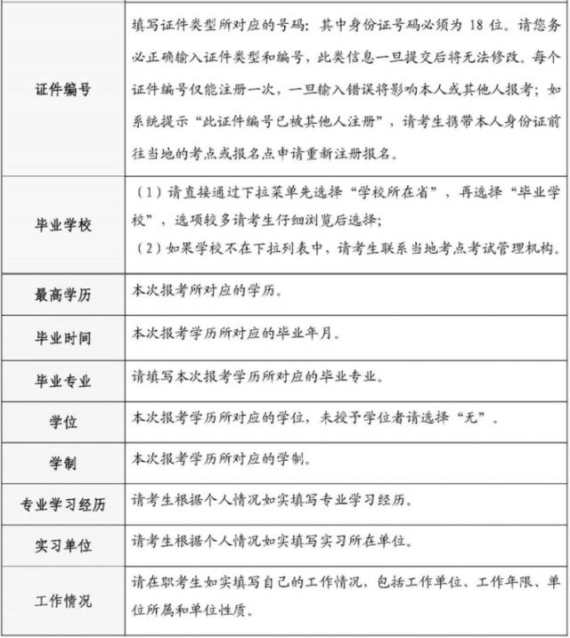
护士执业资格考试报名填表说明


- END -
你对招聘有什么看法或疑问,
欢迎在留言区写下你的观点。
热门招聘 (点击下方关键词进入):
护士 | 检验 | 口腔 | 放射 | 麻醉 | 儿科 | 康复
公立 | 民营医院 | 生物药企 | 院校 | 猎头 | 更多
丁香人才——专业的医疗行业招聘平台,千万医务工作者网上找工作第一选择!

Tips:点击阅读原文,即刻开始找工作。
微信扫一扫分享资讯
