上海交通大学医学院附属第九人民医院 2023 年新职工招聘启事
上海交通大学医学院附属第九人民医院
邀您加入
「医」路相随,「九」等你来
共赴新征程
上海交通大学医学院附属第九人民医院
2023 年新职工招聘启事
医院简介
上海交通大学医学院附属第九人民医院创建于 1920 年,是一所学科特色鲜明、具备一定临床科技创新核心竞争力、国内知名的三级甲等综合性医院。总占地面积 127.9 亩,总建筑面积 25 万平方米。总核定床位数 2,150 张,口腔综合椅位 1,000 张。临床科室 64 个,其中医技科室 11 个。医院拥有 5 位中国工程院院士。
中国医院创新转化排行榜全国第 1,中国医院科技量值最好排名全国第 9。整形外科专科排行蝉联第 1,口腔科稳居第 3,耳鼻咽喉头颈外科排行第 7,眼科学排行第 9,骨科学获专科声誉提名。中国医院科技量值最好排名全国第 9。
坐落于黄浦区制造局路 639 号,原名伯特利医院,是以整复外科、口腔科、骨科、眼科和耳鼻咽喉头颈外科等为特色学科的综合性医院。


坐落于宝山区漠河路 280 号,原上海交通大学医学院附属第三人民医院,2015 年整建制并入九院。定位为区域性医疗中心,面向上海北部乃至长三角地区的就医需求,重点打造心血管中心、创伤医学中心等。


坐落于高科西路 1908 号,世界顶级牙科专家 Maurizio S. Tonetti 全职加盟,打造以整复外科、口腔科、骨科、耳鼻咽喉头颈外科、眼科等为特色学科的国际医疗园区。与科教园区联动,实现从临床到研究、成果转化的旗舰模版。


坐落于浦东新区祝桥镇,占地约 10 万平方米。将建成国家口腔医学中心,同时打造以头颈外科、整复外科为核心的学科群,建设高水平的国际知名的现代化研究型综合性医院。


现因工作需要,根据《上海市事业单位公开招聘人员暂行办法》(沪人社规〔2019〕15 号),按照公开、平等、竞争、择优的原则,面向社会招聘以下人员:
一、招聘岗位及报名方式
(一)医生岗位
应聘临床医师岗位:
1、完成住院医师规范化培训并取得本市认可的《住院医师规范化培训合格证书》或于 2010 年以前取得中级职称;
2、最高学历专业和规培基地与所应聘科室一致;
3、为 2023 年应届毕业生或 2023 年规培基地、博士后出站人员。

点击查看大图
报名方式:将附件材料(学历学位、规培证书、毕业生推荐表、专业技术职务任职资格证书等合并成一个 pdf,命名「应聘岗位+姓名」)上传至丁香人才。
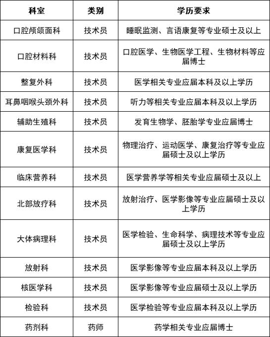
(二)技术员&药师岗位

点击查看大图
报名方式:将附件材料(学历学位、毕业生推荐表、专业技术职务任职资格证书等合并成一个 pdf,命名「应聘岗位+姓名」)上传至丁香人才。
(三)管理岗位

点击查看大图
(四)护理岗位

点击查看大图
点击 >> 「 上海交通大学医学院附属第九人民医院 」 , 在丁香人才上查看全部在招岗位。
(五)住院医师规范化培训基地
(1)报名要求:
1、具有中华人民共和国国籍(包括港澳台),享有公民的政治权利;
2、具有普通高等医学院校医学专业本科及以上学历,拟从事临床医疗工作的 2023 年应届毕业生及 2022 年毕业生;
3、具有正常履行培训岗位职责的身体条件;
4、有下列情况之一者,不予招录:
1 属定向生、委培生的;
2 未纳入国民教育系列招生计划的军队院校应届毕业生或现役军人;
3 成人高等教育学历毕业生;
4 法律法规规定的其它情形。
(2)2023 年预招录目录:

点击查看大图
点击 >> 「 上海交通大学医学院附属第九人民医院 」 , 在丁香人才上查看全部在招岗位。
通过资格审查者将另行通知具体笔试、面试时间和地点。
所有应聘人员根据面试成绩、业务能力和个人综合素质(含政治表现)择优录取。
四、咨询电话
1、医生、医技等岗位:
63153251 人力资源处周老师
63131666 人力资源处冯老师
2、护理岗位:
63153251 人力资源处周老师
53315311 护理部刘老师
3、规培基地:
63153251 人力资源处周老师
53315743 规培办严老师


微信扫一扫分享资讯
