750 元/盒,又一款国产新冠药报价出炉

今日,北京市医保局发布《新冠治疗药品先诺特韦片/利托那韦片组合包装首发报价公示》,首发报价为 750 元/盒。

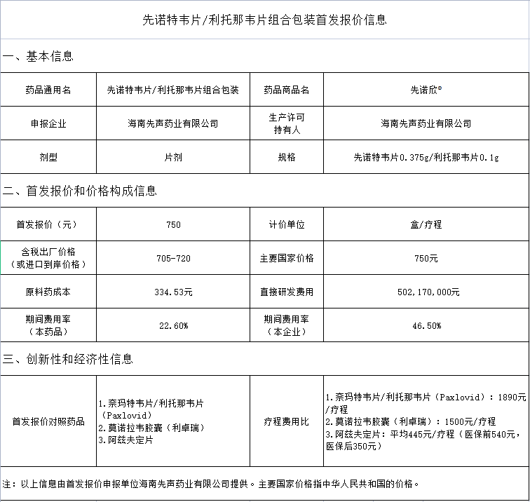
图源:参考资料1
根据首发报价附件,药品通用名为先诺特韦片/利托那韦片组合包装,药品商品名为先诺欣®,申报企业为海南先声药业有限公司。 先诺特韦(20 片 *375 mg)/利托那韦(10 片 *100 mg)组合包装的首发报价为 750 元,计价单位为盒/疗程。
早前,医保局印发 《新冠治疗药品价格形成指引 (试行)》(下称指引),明确提到新冠治疗药品基本要义是在坚持市场决定价格、尊重企业自主定价的基础上,更好发挥政府作用,引入医疗机构和行业协会参与社会共治,引导企业公开透明合理制定新冠治疗药品价格。

图源:参考资料 2
在指引中表示,申报企业应该提供 制造成本、期间费用、销售利润、税费等价格构成要素信息和测算方法,并对原料药成本、直接研发成本、期间费用率等作出特别说明。
同时,申报企业应对首发报价的创新性和经济性作特别说明。首发报价折算的疗程费用,参考药品公开审评报告披露的关键临床试验有效性、安全性数据,以及临床试验类型和完整性、药品批准状态等试验证据强度因素 , 综合换算后应低于或相当于对照药品的疗程治疗费用(对照药品已通过谈判纳入医保目录的,按谈判前后的平均价格计算对照药品疗程治疗费用)。
附件显示,首发报价对照药品主要为奈玛特韦片/利托那韦片(Paxlovid)、莫诺拉韦胶囊(利卓瑞)和阿兹夫定片。 在「疗程费用比」信息栏中显示,奈玛特韦片/利托那韦片价格为 1890 元/疗程,莫诺拉韦胶囊(利卓瑞)价格为 1500 元/疗程,阿兹夫定片平均 445 元/疗程,其中医保纳入后为 350 元/疗程。
图源:参考资料 1深圳市第三人民医院对其临床需求预期显示,「先诺欣在起病后第一时间使用,帮助患者顺利度过感染的急性期,可以有效降低在第二或第三周发展为重症的风险。先诺欣临床试验提示在脆弱人群中,新冠症状恢复较其他患者更加明显。」
同时,基于现有同类药品价格以及供应情况,满足采购价格预期。该价格亦通过中国医药创新促进会的核实、评估与认同。
根据《指引》,申报企业自新冠治疗药品正式挂网之日起,每季度第 10 个工作日前向首发价格受理单位提交全国累计销售数量、国际价格等信息。满足以下条件应该作相应的调价承诺。

图源:参考资料 2
信息来源:国家医保局
题图来源:北京医保局
参考资料:
[1]http://ybj.beijing.gov.cn/tzgg2022/202301/t20230130_2909114.html
[2]https://mp.weixin.qq.com/s/1gOULtzQq8zrQkVatKm54Q
点击「阅读原文」,了解相关药物最新动态 👇 👇 👇
微信扫一扫分享资讯
