招百余人 外地本科以上报销首次交通住宿费 | 公立医院多岗虚位以待

栾川县人民医院
邀您加入
栾川县地处豫西伏牛山腹地,总面积 2477 平方公里,总人口 35 万,森林覆盖率 83.51%,环境空气优良天数常年保持在 310 天以上,是生态旅游和矿产资源大县。目前全县拥有老君山、鸡冠洞国家 5A 景区 2 家,4A 级旅游景区 7 家,3A 级旅游景区 3 家,先后获得国家卫生县城、中国旅游强县、国家生态县、国家园林县城、全国休闲农业与乡村游示范县、全国魅力新农村十佳县、世界十大乡村度假胜地等。

老君山的雪景
图片来源:图虫创意
栾川县人民医院
基本信息

栾川县人民医院是集医疗、急救、教学、科研为一体的综合性二级甲等医院。主要担负着全县 35 万人民及周边地区的医疗、急救任务。医院占地面积 35,000 平方米,建筑面积约 65,000 平方米,核定床位 750 张,设置有 50 余个专业科室、20 个临床病区和一个急救中心。

近年来,医院新开展外周血管介入治疗技术、冠脉造影支架置入术、颈动脉内膜剥脱术、肿瘤的介入治疗等新技术填补县域医疗空白。三级卒中中心、三级胸痛中心、三级创伤中心通过了上级验收,实现了基层医院、院前急救、上级医院的流程衔接,有效提高县域内急危重症的救治能力,逐步满足群众高质量、多层次的就医需求。

招才引智
最新招聘信息

为进一步加强人才队伍建设,提升医共体诊疗水平和技术力量,推动分院健康、快速发展,根据实际工作需要,面向社会公开招聘专业技术人才,现将招聘信息公告如下:
一、公开招聘工作组织领导
成立由党委书记为组长,其他院领导为副组长,人事、纪检、医疗、护理等相关部门负责人组成的招聘工作领导小组。领导小组下设办公室,由分管人事工作的院领导任办公室主任,负责招聘的组织、实施及协调工作。
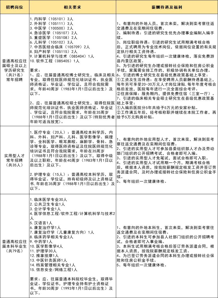
二、招聘岗位要求及待遇

点击查看大图
点击岗位名称即可应聘☟☟☟
点击 >> 「 栾川县人民医院 」 ,在丁香人才上查看全部在招岗位。
(一)应聘人员应具备以下基本条件
1. 具有中华人民共和国国籍,拥护中国共产党的领导,遵守宪法和法律;
2. 遵纪守法、品行端正、职业道德良好;
3. 具有拟聘用岗位的资格条件和能力要求;
4. 具有正常履行岗位职责的身体条件,热爱拟聘用岗位工作;
5. 符合招聘岗位的专业要求和其他条件。
(二)具有下列情形之一者不得报名
1. 刑事处罚期限未满或者涉嫌违法犯罪正在接受调查的人员;
2. 尚未解除党纪、政纪处分或正在接受纪律审查的人员;
3. 栾川县卫健系统在岗职工;
4. 国家和省另有规定不得应聘到事业单位的人员;
5. 其他不符合招聘要求的人员。
招聘工作严格按照规定实施,分为报名、资格审查、笔试、面试、体检、公示和聘用七个步骤进行。
(一)报名
(1)报名时间:2023 年 5 月 30 日下午 18:00 前
(2)报名方式:报名表(点击下载>> 附件:栾川县人民医院医共体应聘人员报名表.docx )及报名资料打包进行投递
报名资料中要求含以下证件的扫描件:①身份证;②历任学历毕业证及学位证及学历认证报告 (学信网打印有效期内教育部学历证书电子注册备案表);③执业证、资格证。如已通过考试但尚未发证,请提交成绩单(未取得的不提交,非必交材料);④简历:简历中包括本人基本信息(姓名、性别、年龄、身高、健康状况、现居住地、联系电话、本人近期免冠照片等),学习和工作经历等;⑤在职人员需持所在单位开具的同意应聘证明。请应聘者严格按照上述要求报名,如因未按要求填写报名表、未按要求提供报名资料等导致网上初审未通过,后果自行承担。
联系电话:0379-66810665
(二)资格审查
资格审查贯穿招聘全过程,应聘者提供的有关材料必须真实、准确、完整、有效。如有弄虚作假情况,一经发现,未入职的,取消应聘资格或聘用资格;已经入职的,予以解聘。资格审查符合条件者,医院将以电话或短信形式通知本人到医院面(考)试。
(三)笔试
-
笔试时间:另行通知
本次招聘笔试内容为应聘岗位所需的公共基础知识或专业基础知识,笔试以闭卷方式进行。考生参加笔试时必须同时携带本人有效身份证,笔试地点以通知为准。未按规定时间进行资格确认的视为自动放弃。笔试成绩满分为 100 分。
-
面试时间:另行通知
按照招聘岗位计划 1:1.5 的比例确定参加面试人员。面试内容根据所报岗位分为结构化面试或专业化面试。进入面试人员持本人有效身份证参加面试,未按规定时间进行资格确认的视为自动放弃面试。面试成绩满分 100 分,面试成绩并列时,按学历层次、政治面貌、学校、专业等原则进行排序。因应聘者自动放弃或被取消面试资格后出现的空缺,从报考同一职位的人员中按笔试成绩从高分到低分的顺序依次递补。面试资格确认成功的应聘者,确定为参加面试人员。经面试资格确认后依笔试成绩高低进入面试环节的人数小于面试资格确认的比例时,报考该职位的人员全部进入面试。成绩的计算:考生总成绩=笔试成绩×50% + 面试成绩×50%。考生的笔试成绩、面试成绩和总成绩及时公示。
-
体检
体检人员名单按照各招聘岗位人数 1:1 的比例(体检人数小于招聘岗位数时,则符合条件的全部进入体检),从高分到低分确定,总成绩最后一名成绩相同的,优先录取面试成绩高者。体检标准及项目参照公务员录用体检的有关规定执行。体检不合格者不得进入考察与聘用环节。体检合格者进入考察与聘用环节,因考生自动放弃体检或体检不合格形成的空缺,可从报考同一职位并参加面试的人员中,按总成绩从高分到低分的顺序依次递补。体检时间、地点及其他要求另行通知。
-
公示和聘用
拟聘用人员经招聘工作领导小组确认后进行公示,公示期 5 个工作日。公示期满无异议后,确定聘用人员。凡被聘用人员,试用期按照栾川县人民医院医共体各分院有关规定执行。
-
其它
根据报名情况,分批次组织考试,直到完成招录计划为止。
本次公开招聘工作,凡在规定时间内,未按照有关通知要求参加报名、资格审查、笔试、面试、体检、报到等环节的,均视为自动放弃。招聘实行诚信原则,即报考者要对自己所提交信息的真实性负责,凡发现弄虚作假或违反考试、聘用等纪律的,一律取消资格。本次招聘工作接受医院纪检监察部门、上级部门及社会各界的广泛监督。
报考者在网上报名过程中,遇到报名等相关问题请拨打咨询电话。
咨询电话:0379-66810665
监督电话:0379-66810654
图片来源:栾川县人民医院

微信扫一扫分享资讯
