新规出台:没有规培证,不能在二级以上医院当医生

5 月 5 日,河北省人民政府印发进一步完善医疗卫生服务系统实施的方案, 其中 一条关于完善编制和人事制度引起了关注:
完善编制和人事制度。合理核定并落实公立医疗卫生机构人员编制标准,建立动态调整机制。推动医联体内公立医疗卫生机构编制分别核定、统筹使用,人员统一招聘和管理。完善公立医院岗位管理制度,优化基层医务人员招聘标准和程序。二级以上医疗机构新进医疗岗位的本科及以上学历临床医师须接受住院医师规范化培训。修订卫生系列高级职称申报评审条件,科学设置评价标准。 (责任单位:省委编办、省人力资源社会保障厅、省卫生健康委、省财政厅、省中医药管理局)

(图片来源:河北省人民政府)
在此政策中,暂未看到落地执行时间、以及民营医院和公立医院是否有区别、未规培的医务人员跳槽是否也受此条件约束等,不可否认的是,规培越来越重要了。
这两年在疫情的背景下,规培生扮演着重要的作用,从今年的规培招生简章来看,规培的整体待遇正在逐步提升。 关于规培的争议较多,今天我们邀请到了 Moss 老师——目前正在深圳规培中,分享她的所见所闻,以下为正文:
规培不失为应届本科毕业生的优选
自三年住培制度启动以来,医学生的「岗前培训」时间变得更加漫长。不少人都希望能过绕过住培这个阶段先找到一份满意的工作,往往事与愿违。
而 2023 届高校毕业生预计达 1158 万人,同比增加 82 万人 [1],如此庞大的应届就业人群,就业需求却未见明显增长,据反映今年各大医院招聘岗位较往年减少,就业竞争的激烈形势为近年之最。
就目前来看,参加规培不失为广大应届本科毕业生的优选。
最近看到有同学留言,自己退培后,根本找不到工作,很迷茫,这也从侧面论证了以上观点。

(来源:丁香园论坛)
优势一 规培基地更容易满足本科生的就业需求
无论是大三甲还是下级医院,一个没有从业经验的应届本科生,今年想要直接应聘其临床岗位难度都不小。
大三甲招聘条件高自然不言而喻。对于下级医院来说,现在规培证逐渐也成为招聘的硬指标。
在过去由于下级医院没有规培资质,不得不花费格外的成本送员工外出规培,随着持有规培证的人越来越多,这种情况也渐渐消失,只录用已完成规培的医师,本院的住院医师有外出参加规培的需求,要辞职了才能去报考。
在今年的招聘市场上,应届本科生能投的岗位屈指可数。
待遇满意的,工作条件可能相对艰苦;工作条件尚可的,待遇可能让人失望。相比之下,住培医师名额更多,就业难度相对较小,并且一些效益较好的规培基地待遇比起下级医院要高出不少。
在今年如此激烈的竞争环境下,住培医师已是大部分人能选到的较好的工作。
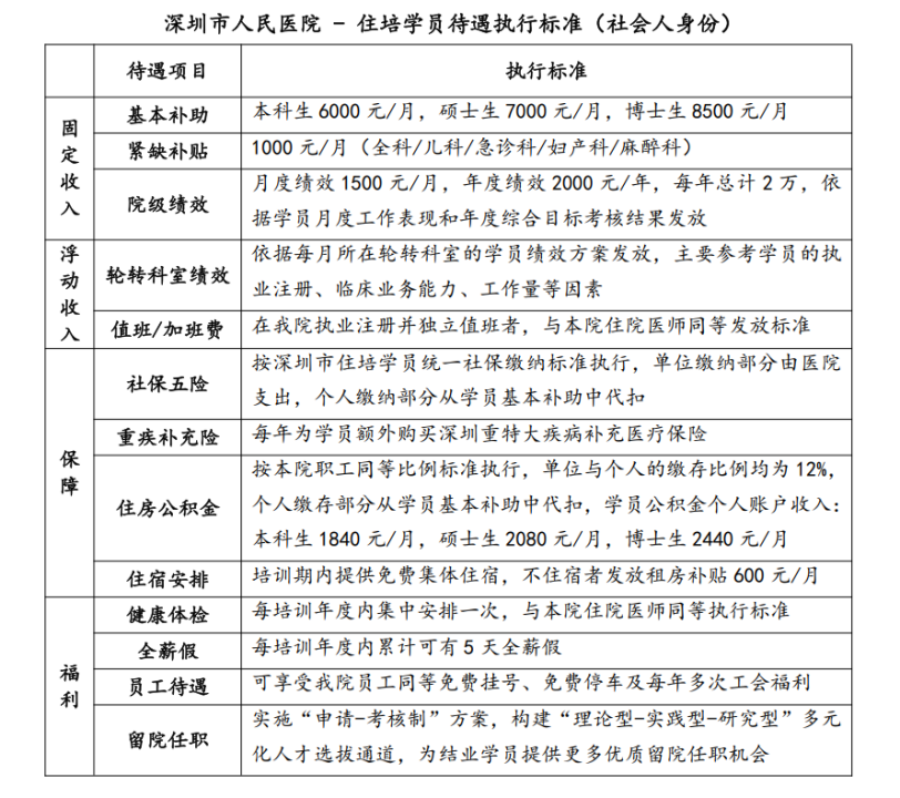
优势二:规培待遇显著上升
近 3 年,疫情让规培生待遇的浮上水面,很多学姐学长为我们们努力换来了更合理的规培待遇。
目前,广东、上海、安徽、北京、江苏、山东部分西医医院已逐步落实「同工同酬」,包含:基本工资、科室奖金、夜班费、五险一金等,总体向好趋势。

(来源:深圳市住院医师规范化培训管理平台 )
今年 5 月起,全国多家医院发布「同工同酬」政策,即:
1. 应届本科毕业生毕业当年报考并录入「住培」,在结业后可享受本科应届生「校招」待遇;
2.「住培」结业的本科学历临床医师,在求职招聘、职称晋升、岗位聘用、薪酬待遇等方面应与临床医学专硕(四证合一)同等对待。
此次落实强度更加靠谱,如果不放心医院真实的规培待遇以及同等待遇落实情况的话,也可以找正在规培的学姐学长了解具体情况后,再择院规培。

(来源:医院官方)
优势三 得到更规范的住院医师培训,接触更多的资源,为职业生涯打下更牢固的基础
住培医师岗位是应届本科生进入大三甲平台工作最容易的途径 。住培基地拥有着更庞大的病人量,更丰富的病例,更多最新的学术交流机会,更能在职业初期开拓我们的深度和广度,对未来职业规划有着更好的指导。
其次通过三年规培,我们有机会探索自己未来的成长路径,包括:是否真的对医生这份职业感兴趣,自己适合什么样的科室等。如果真的要转行业,有三年的从医经历,无论是转行到药企还是互联网医疗行业,都是加分项。
重要的一点:不建议大家随便退培
围城外的人想进来,围城里的人想出去。
但退培非小事,你的退培记录会在互联网上永久记录,要三年后才能重新报考。
如果只是为了想要稳定的岗位而退培,完成三年规培后,你拿着规培证基本能找到比眼下更好的岗位。
医生这份职业相对稳定,但跳槽也是一件常事。当你以后遇到有更好的岗位,却因为缺乏三甲医院经验而失之交臂时,会不会后悔当初没有参加规培。
有意继续深造但当年没有上岸研究生的同学,参加规培也能拥有应届生没有的优势,在轮转期间更容易接触到研究生导师,同时能够了解到各个课题组的研究方向、经费及团队结构等情况,对于选择适合的导师和专业方向更为有利。
部分医学院校更是不接受退培报考的考生 。
冲动退培的话,可能面临更难的就业。没有十足的把握或者特殊情况,不建议退培。人生不是一条单行线,当下选择了某一个选项,不代表从此就一成不变,站高一步,想得更远,未来便能走得更高更远。
如下面这位同学,退培报考研究生考上了却只能退学 ,非常忧伤。

来源:丁香园论坛
[1] 2023 届高校毕业生预计达 1158 万人 - 中华人民共和国教育部政府门户网站 (moe.gov.cn)
本文作者:Moss
头图来源:作者拍摄
丁香人才长期征稿 :分享你的职场生活给更多的小伙伴吧,投稿邮箱: jobmdcn@dxy.cn

微信扫一扫分享资讯


