临床硕士安置费 30~50W | 三甲医院高薪纳贤

海南现代妇女儿童医院
邀您加入


海南现代妇女儿童医院 三甲医院 一院两区 JCI 国际认证
海南现代妇女儿童医院成立于 2004 年,是一家集医疗、预防、保健、科研、教学为一体、专科医疗技术力量雄厚的大型现代化三级甲等(三甲)专科医院。

秀英院区

府城院区
医院规模
建筑面积 13 万平米,核定床位 434 张。 现有员工 1,000 多人,医院从全国引进了大批临床、科研经验丰富、德才兼备的学科带头人及医护人员。硕士、博士 30 余人;高级职称以上 100 余人,中级职称 223 人;拥有省级专委会副主委以上 10 人,省级学术技术带头人及后备人选 20 余人。荣获国家级专利 7 项,省市级科研立项 7 项,在重要刊物上发表医学论文 50 多篇。
实力非凡
医院曾五次通过 JCI 国际认证, 2019 年通过 SGS 国际服务质量认证,2020 年通过「三甲」评审。是首批国家分娩镇痛试点医院,爱婴医院;海南省妇幼健康医疗联合体单位;海南医学院教学医院;海南省助产专科护士培训临床实践基地;中国妇幼保健协会妇幼健康职业 (岗位) 培训基地、第一届促进母乳喂养优秀医疗保健服务机构;产后康复指导师培训临床实习中心。先后获得「海口市卫生先进单位」、「海南省卫生先进单位」、 「海口市文明服务窗口」、 「海口市消防安全管理先进单位」、「国家级 PAC 优质服务医院」、「海南省质量管理工具应用优秀企业」等多项荣誉称号。
科室齐全
医院开设妇科、产科、生殖医学科、儿科、新生儿科、医学美容科、儿童保健科、产前筛查及诊断中心、体检中心、外科、内科、口腔科、眼科、营养科、急诊科等 20 多个临床医技科室。其中产科、妇科和儿科为海南省级临床重点专科。
医院还设有待产中心、月子中心、新生儿陪护病房、儿童托管中心等特色服务项目,为客户提供婚检、优孕指导、生殖、妊娠、产检、孕期保健、分娩、月子照护,产后康复、妇女保健以及新生儿和儿童保健、诊疗等全生命周期健康管理和医疗服务。
妇产科、儿科、生殖科疾病的诊疗规模、技术水平等居全省前列,人类生殖辅助技术周期助孕临床妊娠率、活产率等核心指标居全省前列。产科急危重症抢救能力强,产科快速反应医疗团队可开展「即刻剖宫产术」。凶险型前置胎盘、产后出血双侧子宫动脉栓塞、羊水栓塞等治疗技术达到领先水平。妇科可开展宫腹腔镜微创术、妇科肿瘤等高难度手术。生殖医学中心技术力量雄厚,可实施人工授精、试管婴儿等辅助生殖技术,开展无痛取卵等特色项目,为不孕不育、生殖内分泌疾病患者提供专业舒适的诊疗服务。新生儿科开展危重症新生儿、早产儿的抢救,救治早产儿最小体重仅为 470 克,最小孕周 25 周。
滑动查看





高质量服务
医院推行精准预约诊疗,一人一诊室,一人一病房,一人一产房,患者可在专属的私密空间里,享受专业医疗团队的诊疗服务。LDR 一体化产房提供从待产到产后全方位的照护,特别推出一对一责任制陪伴助产。医院导入全新的家庭化产护模式,开设模拟产房,开展「无痛」分娩、导乐分娩、亲情陪产、袋鼠式护理、术后快速康复护理等特色服务,提供个性化的,高质量的,以客户为中心的医疗服务。
医院愿景
医院目前有两个院区,分别是位于海口市永万路 28 号的秀英院区;位于琼州大道 18-1 号的府城院区。
医院以关爱妇女儿童健康为使命。在仁爱、诚信、奉献、卓越的院训及「品质是我们的尊严」的核心价值观引领下,努力实现「打造国际化、高品质妇女儿童医院」的愿景。成为人们一直信赖的健康守护者。
点击查看医院宣传片

点击 >> 「 海南现代妇女儿童医院 」, 在丁香人才上查看全部在招岗位 。
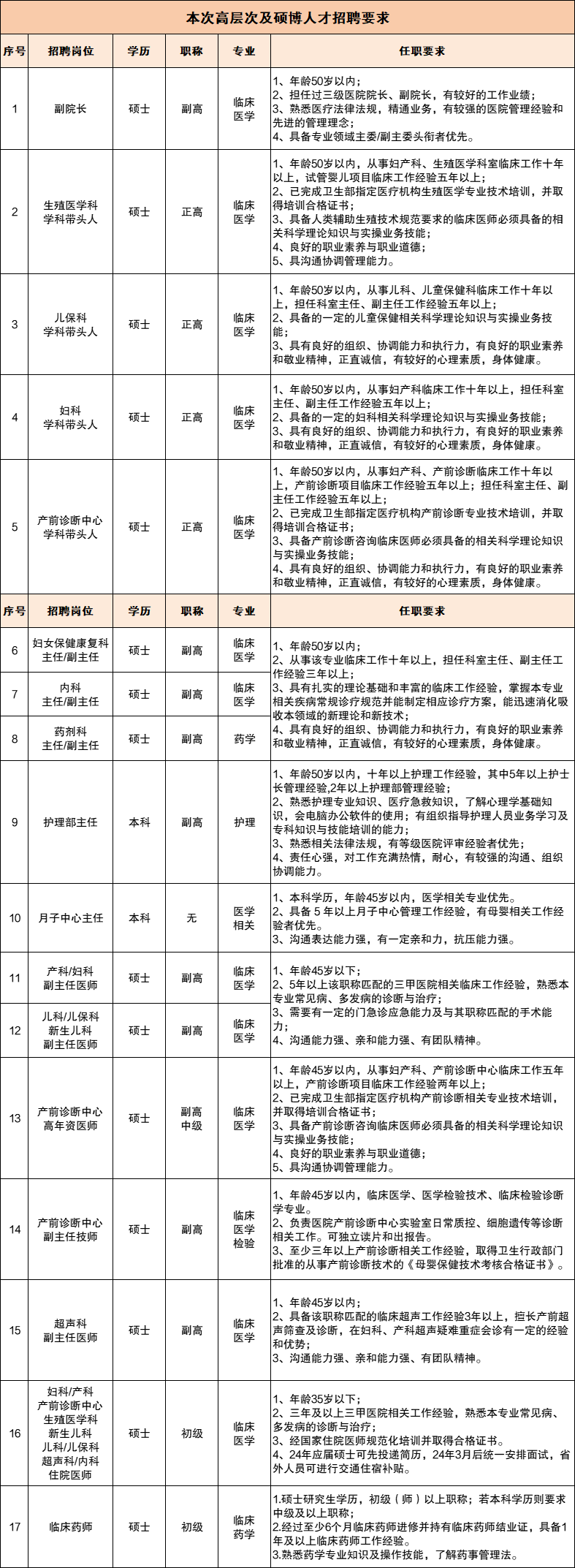
为了更好的为海南自贸港建设助力,同时加强医院内部人才梯队建设,我院本次主要对核心硕博人才引进,并为省内外高层次、高学历、紧缺人才提供更大的发展平台:
人才住房+安置费:
1、学科带头人 100-200W;
2、科室主任及其他紧缺学科岗位 50-100 万;
3、临床硕士安置费 30-50 万。
福利:
1、提供相应的科研、教学平台,科研启动经费,符合高层人人才(硕士及以上学历或副高及以上职称的紧缺人才即享受人才安置费)的给予人才引进安置费。
2、协助申报海南省高层次人才认定、人才项目及人才相关福利待遇,高层次人才协助解决配偶工作及子女工作及落户等相关问题院。
3、医院每年均提供有力的事业发展平台及国内外知名医院专业进修培训的机会。
4、五险一金(入职即买)+年终奖+年度健康体检+年度旅游+院龄工资+节假日福利+生日福利+伙食补贴+省外高层次人员来回海口面试费用补贴。
5、除五险一金外,每年免费为员工及其亲属购买惠琼宝等福利。
6、员工享受挂号费免单,亲属享受相关检查费折扣。

1、联系方式: 0898-66534666(陈老师)
备注:因咨询人员较多,电话仅工作日工作时间联系,其他时间建议邮件发送简历
2、简历投递邮箱:
hnxdhr@outlook.com
(请将个人学历、资格证、职称证相关证书扫描件一起发送)
3、现场面试详细地址: 海口市秀英区永万路 28 号(向荣美食城旁)海南现代妇女儿童医院秀英院区 4 楼人力行政部。
现场简历投递时间:每周一、周二、周四全天 8:00-12:00,14:30-18:00
欢迎海南省本地及省外人才可以到院了解
扫码投递简历 虚位以待等你加入
图片来源:海南现代妇女儿童医院

微信扫一扫分享资讯
