升正高,靠推荐就行?一省卫健委开启职称改革,临床科研分开评!
日期:2024-01-06
来源:丁香人才公众号

本文作者:小来
成为主任需要几步?众所周知的答案是,临床要强,科研也要强。
当晋升的独木桥越走越拥挤,医生职称改革的东风渐起: 一篇论文不发,也有机会评高级职称? 临床、科研、教学分序列晋升?
在浙江最新公布的一份项目清单中 [1] ,医生晋升的多样化改革趋势,跃然纸上。
浙江 4 家医院试点, 破格升主任成为可能 点击查询更多中高级岗位
图源:参考资料 1 这份《重点示范项目名单》共遴选出 36 个示范项目,围绕公立医院薪酬职称制度等话题,在浙江各大医院、地市卫健委开展不同的改革试点项目。
在职称改革和人才培养方面,以下 4 家医院有所创新。
- 靠临床能力,就能破格晋升主任医师
温州医科大学附属第二医院推出一项「特别推荐渠道」,卫技人员可以破格晋升主任医师。
具体到实施细节,这个晋升将不再强制要求论文数量、项目数量和学历,而是根据 CMI 值、RW 总值和手术数等指标来选拔。
今年起,经过特别推荐,这家医院的医生就有机会凭借临床能力、技术水平和业绩晋升为主任医师。

- 强科研,招学术院长和学术主任
同样是把临床和科研分开,浙江省肿瘤医院则是分列出几个专门搞科研的岗位。
为了提升科研水平,这家医院决定设立学术科主任、学术院长等岗位,专门用来招募全国科研型人才。但对于这些医生是否需要上临床,暂未作出具体说明。

- 关注青年医师,培养「临床科学家」
浙江大学医学院附属邵逸夫医院提出的「临床科学家阶梯式成长计划」,选择给年轻医生提供更多机会。
在院内选拔后,医院会给年轻医生们定制一套专属的个人成长计划,希望年轻医生们从临床出发想问题——先搞好临床,再解决未来临床医学发展中的其他复杂问题。

- 增加晋升评价门类,多点开花
除去大家最关心的科研、临床, 浙江大学医学院附属第一医院设立了更多门类: 医德医风、临床、科研、教学、社会服务。
尽管没有公布具体的评价标准,但目前已知医院会搞点创新。比如,引入同行评议、试题库等手段,争取让新标准更加公平、透明。

多样化考核成趋势, 怎么量化? 点击查询更多中高级岗位
早在 2021 年国家发布的文件里,「突出实践能力业绩导向,破除唯论文、唯学历、唯奖项、唯『帽子』倾向」已经作为一项基本原则,被写入卫生专业技术人员职称改革的指导意见。 [2]
这样的区分考核,华西和协和早已走在前头。
在 2018 年的一场公开论坛上,四川大学华西医院院长李为民表示,华西近年来就有纯靠临床水平晋升高级职称的医生,「我们没要求任何文章、任何课题,因为他们的临床优势技能,也就是 CMI 值突出、过硬」。 [3]
而在去年 10 月国家卫健委发布会上,北京协和医院作为代表分享了职称改革经验:医师类职称增设医疗型、教学型、医教研复合型岗位。其中,「临床教学型(D+E)」和「临床科研型(D+R)」允许临床工作减量,侧重评价教学业绩成果以及科研能力成果。 [4]
不过,虽有珠玉在前,医生们也有自己的担心:顶层设计繁花似锦,可是这样的新方案,怎么量化呢?
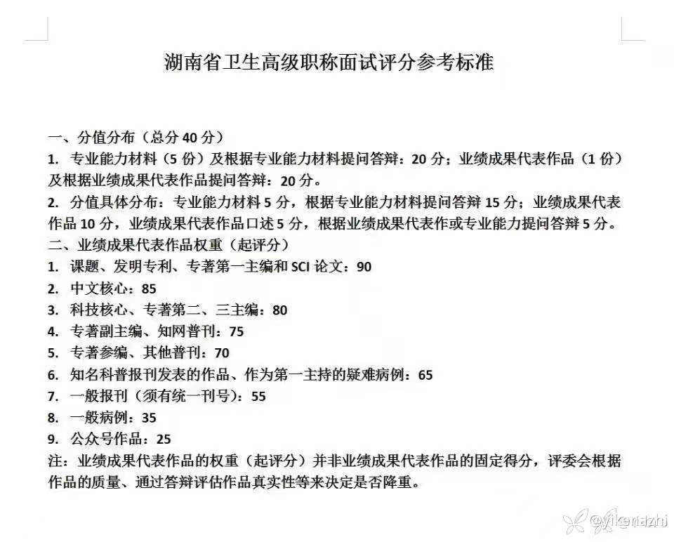
丁香园社区的一名肿瘤综合科医师反映,其所在地区在副高职称面试中,论文的起评分依旧远高于其他作品类型。
图源:丁香园社区在丁香园评论区,也有医生表示,尽管成果代表作制度提供了多项选择, 但实际评审中,和国自然、科普书籍、省部级以上科技奖、SCI 科研论文相比,国自然和 SCI 论文的组合似乎最简单。
此外,医生们也担心,对于评委而言,在评估临床经典案例的难易程度时,可能会出现较大的主观差异。

图源:丁香园对于新的机制怎么重新量化、评价,你们怎么看?
点击查询更多中高级岗位
策划:carretera|监制: carollero, gyouza
本文首发于丁香园,授权丁香人才转载题图来源:视觉中国参考资料:[1]https://wsjkw.zj.gov.cn/art/2023/12/20/art_1229560650_2502579.html[2]https://www.gov.cn/zhengce/zhengceku/2021-08/05/content_5629566.htm[3]https://mp.weixin.qq.com/s/-4NZ4_nsaZEAHaIBQPYUpg[4]https://www.pumch.cn/detail/29463.html

微信扫一扫分享资讯
