事业编制 多项高额补贴 | 国家三甲综合医院高薪诚聘优秀人才

湖南医药学院总医院
邀您加入










选择湖医总院
湖南医药学院总医院招聘开启
— RECRUIT —
2024 有你更精彩
总会让你如愿
怀化 ,古称五溪(酉水、辰水、溆水、舞水和渠水),湖南省辖地级市之一,自古以来就有「黔滇门户」、「全楚咽喉」之称,是中国中东部地区通往大西南的「桥头堡」。宋代以「怀柔归化」之意设怀化砦,怀化之名由此得来。

怀化位于湖南西部偏南,总面积 27,564 平方千米,是湖南省面积最大的地级市,全市辖 13 个县,被誉为「火车拖来的城市」,是除省会长沙外湖南交通最发达的地级市。2023 年 4 月,怀化国际陆港建成,与西部陆海新通道对接,为湖南省对外改革开放的重要平台。
医院基本信息

湖南医药学院总医院始建于 1970 年,前身为湖南省铁路建设工程指挥部医院、怀化市第一人民医院。1998 年获评为五省(湘黔鄂桂渝)接边地区首批国家三级甲等综合医院。是全省四个省级区域医疗中心之一,为湖南省公立医院高质量发展示范性医院建设单位。

医院规模
医院占地 126 亩,业务用房 23.4 万平方米,临床医技科室 66 个,开放床位 3,000 张,国家临床重点专科培育项目 4 个,省临床重点专科 10 个,省重点专科建设项目 12 个。

人才团队
医院有职工 2,500 余人,博士、硕士 400 余人,高级职称 447 人,硕士研究生导师 57 人,柔性引进包括教育部长江学者特聘教授、复旦大学附属华山医院感染科主任张文宏在内的国家、省级专家团队 10 个。
技术设备
医院是国家胸痛中心、卒中中心,国家药物临床试验机构、国家医疗器械临床试验机构,湖南省低空卫生应急救援基地,湖南省急危重症、感染性疾病、骨科康复综合性临床医疗技术示范基地。医院拥有 PET-CT、回旋加速器、直线加速器、128 排 256 层 iCT、3.0T 磁共振、全飞秒激光、ECMO 等先进医疗设备。

先进设备


培训基地
医院有高标准、现代化的教学楼、图书馆、中心实验室、临床技能培训中心和 OSCE 技能考试中心,是国家住院医师规范化培训基地、国家全科医师规范化培训基地和转岗培基地。


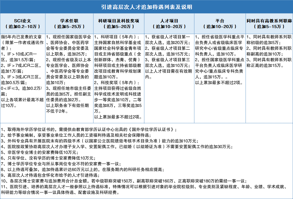
高层次人才待遇


期待优秀人才加入
点击岗位名称即可应聘☟☟☟
点击 >> 「 湖南医药学院总医院 」, 在丁香人才上查看全部在招岗位 。
点击视频了解医院更多信息

扫码投递简历
联系我们
0745-2382313 杨老师
0745-2383729 朱老师

微信扫一扫分享资讯
