医护行政均招 协助落户 提供公寓、公租房 | 上海临床研究中心招聘

上海临床研究中心
邀您加入



上海临床研究中心
春招尚未迟,相逢会有时
春风拂面,花开满园
我们邀您相约上海
在潜力无限的张江科学城
开启新的征程
以国际最高标准、最好水平为标杆
汇聚医学人才,书写医疗新篇章
点击播放视频了解医院详情
上海临床研究中心
上海临床研究中心是由上海市人民政府批准成立的一家 公立研究型医院 ,隶属于上海市卫生健康委员会,委托上海科技大学建设和管理 , 于 2021 年 4 月 29 日在上科大揭牌成立, 实行理事会领导下的主任负责制。中心按照 三级综合医院 进行规划建设,主要聚焦 肿瘤和神经系统疾病, 兼顾泛血管疾病、呼吸系统疾病、风湿免疫及肌肉骨骼疾病、感官系统疾病等重大疾病 。初期设 500 张床位,其中 200 张为核定床位 300 张为研究型床位。未来根据发展需求, 适时发展为 1,000 张床位。

上海临床研究中心位于上海市浦东新区张江高科技园区,科研区位优越。中心集医疗、科研、教学等功能于一体,占地面积约 50,844.2 平方米,总建筑面积 136,895 平方米,其中科研设施部分建筑面积 37,200 平方米。项目一期建设工程已于 2022 年 9 月 30 日正式开工,2023 年 10 月 31 日完成地下室结构全面封顶,正式进入地上主体结构施工阶段,计划于 2025 年底竣工,2026 年试运营。

中心将以国际最高标准、最好水平为标杆,集聚上海优质资源,聚焦重大疾病,致力于成为集最新医学科技、生物医药科技和人工智能科技为一体的临床研究中心,以及高水平临床能力和生物医药研究能力兼备的医学科学家的人才培养基地,最终实现助推上海医疗卫生体系和生物医药产业向更高标准、更高水平方向发展,惠及社会民生的目标。

中心围绕以人为本的理念,淡化传统科室设置边界,以大病种诊疗中心为运行模块,各诊疗中心围绕疾病及相关并发症构建基于循证医学的临床诊疗流线和方案,为患者持续提供高质量的医疗服务。同时,中心将开展 I、II、III 期临床试验,参与 IV 期研究,实现世界最先进的医疗技术的快速临床应用。
立足于上海科技大学坚实的基础与转化研究基础,中心将建立疾病研究实验室和关键技术设施推动基础、临床、和转化研究。疾病研究实验聚焦重大临床问题,以多学科交叉为基础,以先进的关键技术设施平台为支撑,实现「从实验室到病房」和「从病房到实验室」双向循环研究模式,支持医生科学家高效协同进行疾病机制研究及创新疗法探索,推动基础研究服务于未来的临床应用。
本中心按照公开、平等、竞争、择优的原则,现面向社会招聘临床、护理、医技、科研、信息技术、管理等核心岗位,相关事项公告如下:
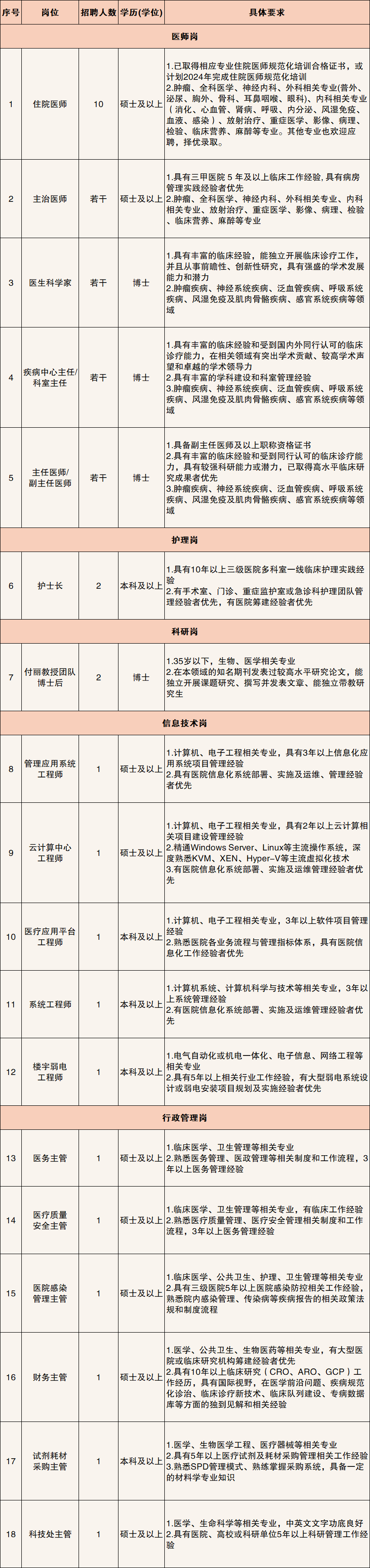
招聘计划
0 1招聘岗位

点击放大图片查看详细信息
点击立刻投递简历02报名基本条件
认同上海科技大学和上海临床研究中心的举办理念和发展目标,具有创新和跨学科思维
热爱医疗卫生事业,遵纪守法,有较强的责任心,有良好的职业精神和团队协作精神
具有良好的教育和培训背景,具有相应岗位的执业资格证书
具有海外知名医疗研究机构学习、工作经历者优先考虑
03支持与保障
薪酬待遇:有竞争力、有发展空间、可持续增长的薪酬待遇体系
职业发展:知名大型三甲医院培训进修机会,广阔职业发展空间
科研支持:充足的科研启动经费和实验室空间,丰富的高水平科研平台支撑
住房资源:协助申请科研人员校内周转房、博士后公寓、公租房
生活服务:协助人才及家属办理上海市户籍、高端人才一次性搬家费
子女入学:推荐子女就读上科大附属幼儿园、附属中小学

04应聘程序
有意者请通过上海临床研究中心官方网站、上海科技大学人才招聘系统填写完整应聘材料,提交应聘申请。本中心不接受现场应聘。
经简历筛选和资格审查,择优确定面试人选,未通过资格审查者,不再另行通知。对于提供虚假申请材料,伪造、变造有关证件、材料、信息的,将取消申请资格。
本中心将根据不同岗位需求分别进行笔试和面试,通过笔试、面试等环节综合评估应聘人员的专业知识、业务能力和个人素质,综合考核结果,确定拟录用人员。

扫码投递简历
虚位以待 职等你来
图片来源:上海临床研究中心


微信扫一扫分享资讯
