医技药护后勤等均招 医院新门诊部明年开业 | 大学直属三甲医院广纳贤才

邀您加入


人才碰撞
共绘蓝图
南方医科大学皮肤病医院
邀您共谋未来

医院亮点
0 1
大学直属三级甲等皮肤病医院
0 2番禺门诊部 2025 年开业
0 3医技药护后勤专本硕博人才均招
南方医科大学皮肤病医院
南方医科大学皮肤病医院(广东省皮肤病医院)始建于 1964 年,是一所集皮肤性病临床诊疗、预防、科研、教学为一体的大学直属三级甲等皮肤病医院。医院坚持「大专科+小综合」的学科发展战略,着力推进专科专病建设,现为广东省皮肤科、中医皮肤科临床重点专科单位。

关于我们
中国医师协会皮肤科分会副会长单位
广东省医学会皮肤性病学分会主委单位
国家药物临床试验机构
国家化妆品不良反应监测评价基地
国家药品监督管理局化妆品安全评价重点实验室
广东省皮肤病诊疗质量控制中心
广东省性病诊疗质量控制中心
广东省性病实验室质控中心挂靠单位
广东省首批美容主诊医师培训基地
全国综合、专科医院中医药工作示范单位
国家级皮肤美容示范基地
《皮肤性病诊疗学杂志》主办单位
全国卫生系统先进集体
广东省公立医院党建「四有」工程示范点
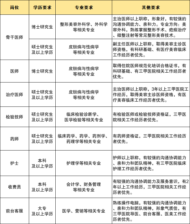
招聘岗位及要求

| 整形美容外科医生(番禺门诊部) | 皮肤科治疗医师(番禺门诊部) |
| 皮肤科门诊医师(番禺门诊部) | 皮肤科医师 |
| 检验科技师 | 药剂师 |
| 护士(硕士) | 护士(本科) |
| 收费员(番禺门诊部) | 客服人员 |
点击 >> 「 南方医科大学皮肤病医院 」, 在丁香人才上查看全部在招岗位 。
医院详细信息
01人才济济
医院拥有国务院政府特殊津贴专家、海外高层次人才青年计划专家、国家优青、科技部中青年科技创新领军人才、珠江人才计划青年拔尖人才、广东省医学领军人才等一批高层次人才。


02实力雄厚
近 5 年获国家自然科学基金 46 项,国家社科基金、中国博士后科学基金等各类立项总经费达 4,000 余万元。中国医院科技量值(皮肤病学)排行榜连续 6 年广东省第 1 名,主办的《皮肤性病诊疗学杂志》入选中国医药卫生核心期刊。
03番禺门诊部
番禺门诊部将于 2025 年在广州市番禺区万博商圈开业,依托南方医科大学皮肤病医院院本部的医教研优势,拟开设皮肤科、激光美肤中心、毛发中心和整形美容外科等门诊,配备先进的医疗设备和专业的医疗团队。致力于打造医疗专业、服务优质、环境高端的现代化医疗中心,全方位、全周期地为广大患者解决各类皮肤问题,为求美者提供优质的医学美容服务。
04扎实迈进医院秉承「厚德行医,追求卓越」的院训精神,不断朝着打造「国内一流、国际知名高水平医院」的目标扎实迈进。目前,医院白云院区新址建设项目已正式启动,未来将以「强专科+综合」的发展思路,加快优质医疗卫生资源扩容。为进一步加强医院的人才储备,现诚挚邀请您加入我们南皮大家庭,共同携手护佑百姓健康。

联系方式
联系人: 洪老师、张老师
联系电话: 020-83028301(工作日 8:00-12:00,14:30-17:30)
联系地址: 广东省广州市越秀区麓景路 2 号人事科
END
扫码投递简历
图片来源: 南方医科大学皮肤病医院
微信扫一扫分享资讯
