医技护药均有岗 | 三级综合医院诚邀您的加入

西安秦皇医院
邀您加入

西安秦皇医院
诚聘医疗英才

聚才秦医 护佑健康

西安秦皇医院是一所按照国家三级综合医院标准建设的集医疗、教学、科研、保健为一体的大型现代化综合医院,是西安市委、市政府批复的非营利性混合制医疗机构,是与临潼区政府共同出资建设的西安市「十三五」重点民生工程。医院地处西安市临潼新区秦汉大道中段,占地 329 亩,总投资 37 亿元,规划总建筑面积 53 万平方米。


医院简介 ·
0 1 设备先进
医院设置床位 2,200 张,各类医疗仪器设备 3,400 余台(套),设备总值 6 亿余元。医学影像中心拥有国际顶尖的 GE 3.0T 磁共振、GE 256 排超高端 CT;血液净化中心配备了全球领先的日本 JMS 超纯自动血液透析系统;医学检验中心有国际先进的希森美康血液分析系统、梅里埃微生物鉴定药敏系统和贝克曼全自动生化免疫流水线等设备。有现代化层流手术室 20 间,其中百级净化手术室 3 间,负压手术室 1 间,配备有世界顶级的蔡司 900 手术显微镜。有智能化医院信息管理系统及门诊「一卡通」叫号、收费、预约、自动摆药和智能采血系统。

国内领先的GE3.0T磁共振

超纯一体化血液透析中心
医院学科设置齐全,在确保医院功能齐全的基础上,确立了「大专科、小综合」的学科发展思路,着力建设 10 个专科中心:心血管疾病诊疗中心、呼吸疾病诊疗中心、肾脏疾病诊疗中心、神经内外科诊疗中心、耳鼻咽喉头颈外科中心、皮肤病中心、康复医学中心、5 G+健康管理中心、医学检验中心、医学影像中心等特色优势专科中心,将医院建成特色鲜明、技术领先的三级甲等综合医院。

ISO15189认证医学检验中心

倾心为军的退役军人服务中心

优质专业的一站式体检中心

温馨舒适的病房
点击 >> 「 西安秦皇医院 」, 在丁香人才上查看全部在招岗位 。
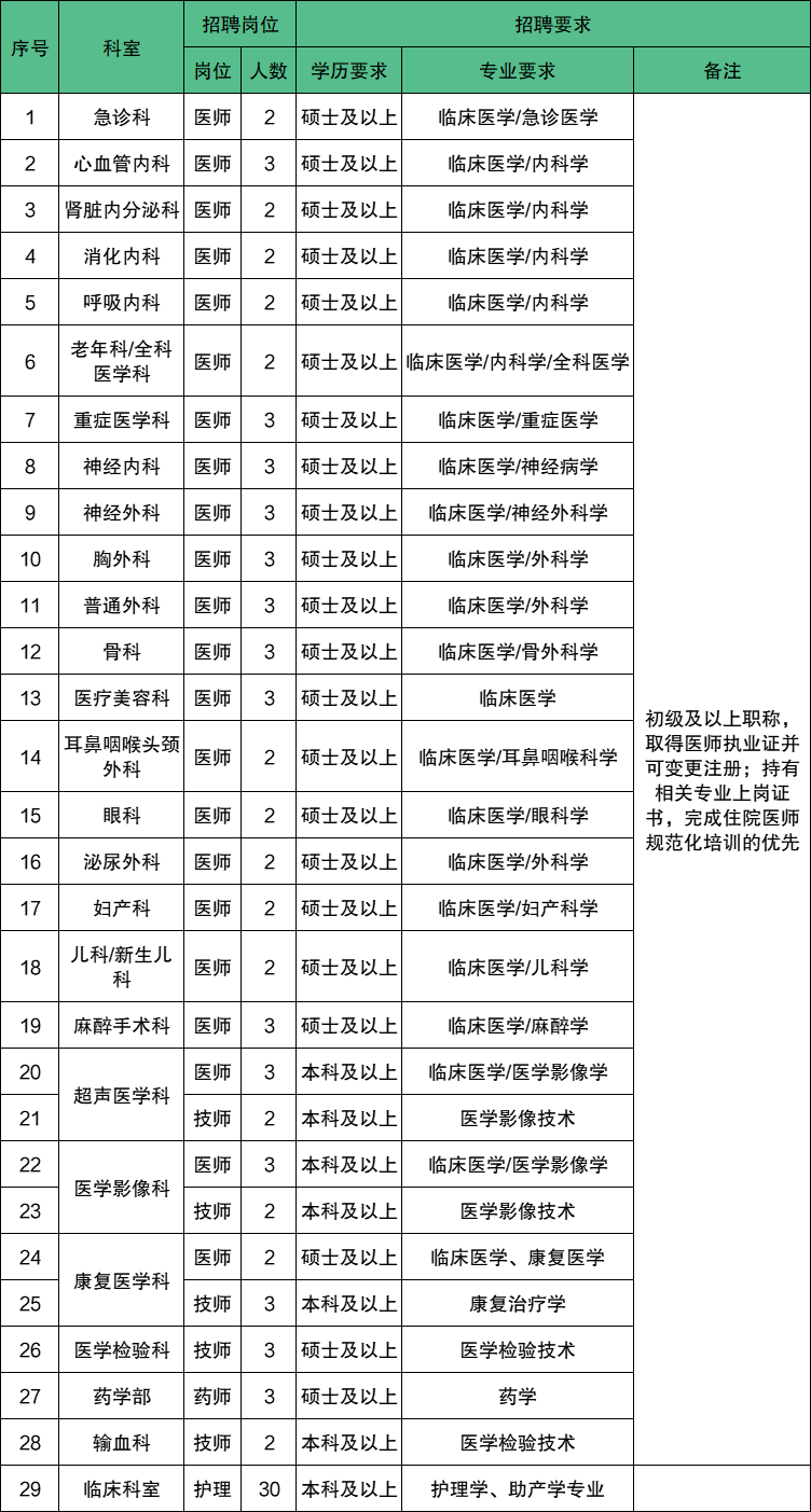
招聘岗位
点击岗位名称即可应聘☟☟☟
点击 >> 「 西安秦皇医院 」, 在丁香人才上查看全部在招岗位 。
福利待遇试用期享受五险一金、通讯补贴、餐饮补贴、交通补贴、员工公寓、享受购房优惠政策、免费班车、节日慰问、结婚礼金、年度健康体检、享有法定节假日、带薪年休假等。
联系方式通讯地址:西安市临潼区新区秦汉大道中段
联系人:李女士
联系电话:029-68333555

图片来源:西安秦皇医院
微信扫一扫分享资讯
