事业编制 应往届均招 | 公立三甲医院 2025 年公开招聘

邀您加入

宁波市第六医院 2025 年公开招聘第二批高层次紧缺人才公告
为加快推进「人才强区」战略,引进一批高水平创新型医疗卫生人才,提升健康服务供给能力,推动现代化滨海大都市首善之区建设迈上新台阶,宁波市第六医院决定面向社会公开招聘第二批高层次紧缺人才 15 名。现就有关事项公告如下:
宁波市第六医院是一家集医疗、教学、科研、康复、预防、保健为一体的 三级甲等骨科专科医院 ,是浙东区域骨科专病中心。 现开放床位 968 张,职工 1,280 余人 ,其中高级职称人才 307 人,硕博士研究生 226 人 (含博士后 4 人);硕博导师 31 人,国家级专业学术委员会副主委 1 名。
医院是国家卫健委能力建设和继续教育骨外科学专项能力培训基地、国家卫健委加速康复外科骨科首批试点医院、国家药物和医疗器械临床试验机构(GCP)、国家骨科与运动康复临床医学研究中心核心单位、宁波市骨科与运动康复临床医学研究中心牵头单位及中国创伤救治联盟高级创伤中心。拥有市级及以上重点学科 5 个、1 个市级研究所、2 个区级重点实验室。挂牌设立院士科技创新中心、省博士后工作站,落户宁波市医疗卫生高端团队重大攻坚项目 1 项。 连续五年在国家三级公立医院考核中获 A 等级,稳居全国第一梯队 。
1. 具有中华人民共和国国籍;
2. 遵纪守法、品行端正,具备良好的职业素养和敬业精神,有志于从事医疗卫生事业工作,具有扎实专业基础知识,较强的专业技能水平和语言文字表达能力;
3. 具有招聘岗位所需的学历学位、资历、专业、任职资格、职业(执业)资格要求;其中招聘岗位为医生的,所学专业须能报考相应的执业医师资格证书;
4. 具有适应岗位要求的身体条件和心理素质;
5. 具备岗位所需的其他条件。
具体招聘岗位和要求详见下表

点击 >> 「 宁波市第六医院 」, 在丁香人才上查看全部在招岗位 。
本次招聘按照报名、资格初审和资格确认、考试、签约、体检与考察和公示与聘用程序统一进行。
报名
本次公开招聘采用网上报名方式,每位应聘人员仅限选报一个招聘岗位。
自本公告发布之日起至 2025 年 4 月 21 日 17 时 ,应聘人员将报名材料扫描件(详见附件 2 和附件 3)上传至丁香人才网,文件名格式为「招聘单位+招聘岗位+姓名」,并与招聘单位确认材料接收情况。
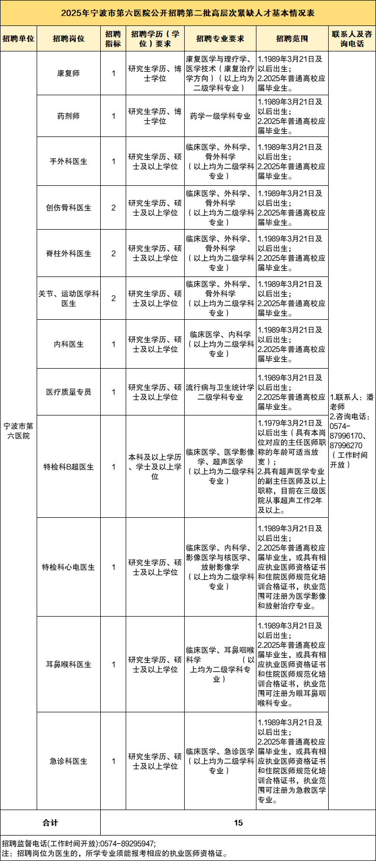
具体招聘单位、岗位、招聘指标、资格条件、联系人及咨询电话详见附件 1。
02
资格初审
时间: 2025 年 3 月 21 日~4 月 21 日
招聘单位对网上报名的应聘人员进行资格初审,初审结果将以短信形式告知。
03
资格确认
应聘人员通过资格初审后,须在规定时间内携带纸质报名材料(详见 附件 2 和 附件 3)接受现场资格确认,未按要求参加现场资格确认的,视作放弃。具体时间、地点另行通知。
通过现场资格确认的人员将以短信形式告知具体考试时间及地点,未按要求参加现场资格确认的,视作放弃。通过资格确认人员进入考试环节。
本次招聘岗位均为高层次紧缺人才招聘岗位,符合招聘条件的报考人数与招聘指标数比例不足 3:1,按实际符合招聘条件人数进入考试环节。
考试
采取面试形式,主要测试了解面试人员专业知识、口头表达能力、分析应变能力、回答问题准确性和举止仪表等,总分 100 分,不足 75 分者淘汰。若同一招聘岗位通过现场资格确认人数与招聘指标比例超过(不含)10∶1 的,将组织二轮面试,第一轮面试主要了解应聘人员学习实践、专业知识、特长荣誉、谈吐礼仪、工作愿景和岗位匹配等基本情况,总分 100 分,不足 75 分者淘汰。按照 6:1 比例择优确定入围面试对象;不足规定比例的,按实际人数确定;规定比例内末位考生成绩并列的,一并进入面试环节。面试成绩即为总成绩,第一轮面试成绩不计入总成绩。
确认参加考试的应聘人员务必按通知规定的时间、地点和要求参加考试,未按规定时间、地点和要求参加的,均视作放弃。
各招聘岗位根据总成绩从高分到低分按招聘指标数 1:1 的比例确定入围签约、体检与考察对象。若规定比例内末位面试成绩相同的,则另行加试。总成绩及入围签约、体检对象名单于面试结束后 3 个工作日内在宁波市鄞州区卫生健康局官网「人事信息」栏中公布。
签约
入围对象须在面试结束后按规定时间和要求参加签约(不签订拟聘用协议的,视作放弃),签约后无正当理由违约放弃的,记入机关事业单位考试诚信档案库。
体检与考察
体检与考察工作由宁波市鄞州区卫生健康局牵头组织实施。体检标准参照公务员录用等有关规定执行。体检费用由考生自理。
考察工作主要了解考察对象的政治表现、道德品质、业务能力、工作实绩等情况。考察结论分为「合格」和「不宜聘用为事业单位工作人员」,具体参照公务员录用考察有关规定执行。
公示与聘用
体检与考察合格后,对拟聘用人员在宁波市鄞州区卫生健康局官网和宁波市鄞州区人力资源和社会保障局官网公示 7 个工作日。
公示期满后,没有反映或反映有问题经查实不影响聘用的,按期取得学历学位后办理聘用手续并签订聘用合同。对反映有影响聘用问题并查有实据的,不予聘用;对反映的问题一时难以查实的,将暂缓聘用,待查清后再决定是否聘用。拟聘用人员接到聘用通知后,必须在规定时间内报到,无正当理由逾期不报到的,取消聘用资格。
1. 在考试环节中,对因放弃或规定时间迟到所产生的招聘岗位名额空缺不再递补。
2. 自本公告发布之日起 1 年内,签约、体检和考察环节有放弃或被认定不宜聘用者、公示结束前等环节出现岗位名额空缺及对反映有影响聘用的问题并查实有据不予聘用的,在宁波市鄞州区卫生健康局报送宁波市鄞州区人力资源和社会保障局核准前,在该招聘岗位考试合格人员中,根据总成绩决定是否从高分到低分视情递补。聘用手续办理结束后有放弃入职的,原则上不再递补。
1. 资格审核贯穿招聘工作全过程,应聘人员提交报名的,视为接受相关招聘条件、招聘办法,并已承诺所提供各项信息、材料的真实性、准确性、有效性。应聘人员在报名后任何环节中被查实或认定为不符合招聘条件的,将被取消应聘资格;已获聘的,将按有关规定予以清退。
2. 根据《关于印发 〈浙江省公办高校、公立医院报备员额管理办法 (试行)〉 的通知》(浙编办发〔2018〕33 号)文件规定,明确本次招聘人员的岗位身份为报备员额。
3. 聘用人员签订事业单位聘用合同,纳入事业编制人员管理,本次招聘实行服务期制度,聘用人员在鄞州区卫健系统服务年限不得少于 5 年(含试用期),服务年限不包含住院医师规范化培训时间。
4. 未取得相关执业资格证书的人员须在聘用后 3 年内取得相应执业资格证书,届时未取得的人员解除事业单位聘用合同。
5. 本次招聘所涉及的 2023 届和 2024 届普通高校毕业生学历学位证书(含国(境)外)、工作经历(不含就学期间的工作经历)及岗位要求的任职资格证书(资格考试成绩合格单)的计算截止时间为 2025 年 3 月 21 日(含)。
6.2023 届和 2024 届普通高校毕业生、2022 年 10 月 1 日及以后毕业的国(境)外留学归国(境)人员视同 2025 年普通高校应届毕业生对待。2025 年普通高校应届毕业生须在 2025 年 9 月 30 日(含)前取得学历学位证书,且符合招聘岗位要求。国(境)外高校毕业生报考时可凭国(境)外学籍证明报名,但须于 2025 年 12 月 31 日(含)前取得教育部(中国)留学服务中心出具的国(境)外学历学位认证书。上述时间以学历学位证书或认证书的落款时间为准,未在规定时间取得相应学历学位证书或认证书的不予聘用。
7. 面向社会招收的住院医师如为普通高校应届毕业生的,其住院医师规范化培训合格当年在医疗卫生机构就业,按当年应届毕业生同等对待,住院医师规范化培训合格证书(或住院医师规范化培训结业考核成绩合格证明)中的培训专业原则上应当与招聘岗位的专业或类别要求相一致。经住院医师规范化培训合格的本科学历临床医师,按临床医学、口腔医学、中医专业学位硕士研究生同等对待(其中住院医师规范化培训合格证书或住院医师规范化培训合格证明中的培训专业应当与招聘岗位的专业要求相一致)。
8. 根据《关于建立「三项制度」进一步规范事业单位进人的通知》(甬人社发〔2015〕177 号)规定,对有与领导干部系夫妻关系、直系血亲关系、三代以内旁系血亲或者近姻亲关系应聘人员,参加领导干部任职的部门所属事业单位或本单位公开招聘,领导干部应逐级落实事前报备制度,并按规定实行委托面试制度。对未按规定落实事前报备和委托面试制度的,取消考试或聘用资格。
9. 招聘岗位中所涉及的专业类别,均参照教育部发布的《普通高等学校本科专业目录》和《全国研究生招生学科专业目录》。国(境)外高校专业相近的以所学主干课程为准。
10. 现役军人、在全日制普通高校就读的非 2025 年应届毕业生不能报考,仍在全日制普通高校就读的非 2025 年应届毕业的研究生也不能以原已取得的学历学位证书报考;应聘人员不能以辅修专业报考。定向培养、委托培养须提供委托培养单位同意报考书面证明。
11. 宁波市鄞州区卫生健康系统事业在编人员不列入本次招聘对象范围。
12. 聘用人员为农业家庭户的,必须在试用期或执行初期工资期间,办理农转非迁户手续;没有办理的,在试用期或执行初期工资期满时,解除聘用合同。入职时需按相关规定自查并清理享受股份经济合作社股权、农村宅基地审批、水库移民扶持、房改政策等各项待遇。
13. 在招聘程序各环节中的违纪违规行为,按照《事业单位公开招聘违纪违规行为处理规定》(中华人民共和国人力资源和社会保障部令第 35 号)处理。
微信扫一扫分享资讯

