应往届可投! 郑州市第二人民医院招专业技术人才
日期:2025-06-10
来源:丁香人才公众号
根据工作需要,郑州市第二人民医院决定面向社会公开招聘招专业技术人才 30 名。
点击查看详情
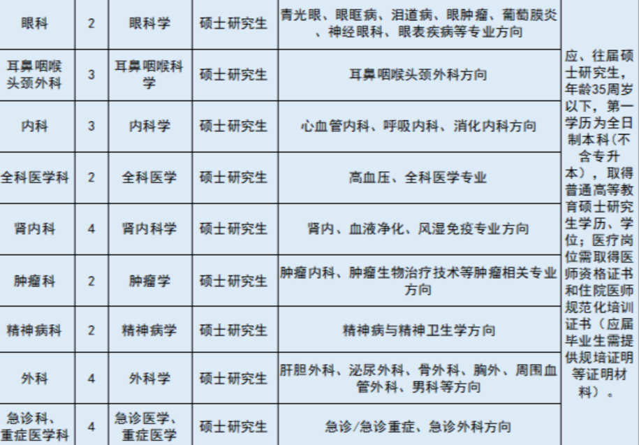
招聘岗位
本次共招 30 人 。
图源:郑州市第二人民医院官网
招聘安排
报名时间:即日起至 6 月 17 日。
报名方式:线上报名。
招聘条件
1. 热爱祖国,拥护党的路线、方针、政策,遵守国家法律法规;
2. 有良好的政治素质和职业道德,无违规违纪等不良记录;
3. 身体健康,适应岗位要求的基本条件;
4. 胜任岗位所需的专业知识、技能及其他所需条件。
微信扫一扫分享资讯
