37 个事业编!浙江温州市瓯海区卫健系统公开招聘工作人员
日期:2025-06-15
来源:丁香人才公众号
因工作需要,温州市瓯海区卫生健康局下属事业单位统一公开招聘 37 名事业编制(含事业编制报备员额)工作人员。
点击查看详情
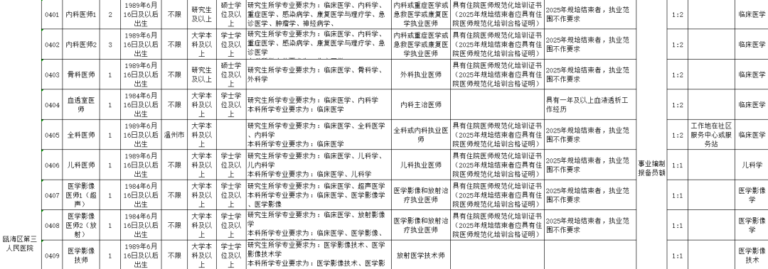
招聘岗位
本次共招 37 人 。
图源:瓯海区人民政府官网
招聘安排
报名时间:2025 年 6 月 16 日 9 时-6 月 20 日 17 时。
报名方式:线上报名。
招聘条件
(一)具有中华人民共和国国籍;
(二)遵守宪法和法律,具有良好的品行;
(三)具有岗位所需的专业、学历以及专业技术职称等条件;
(四)具有适应岗位要求的年龄、身体条件;
(五)符合岗位要求的户籍条件;
(六)具有岗位所需的其他条件。
微信扫一扫分享资讯
