本科起投!广东中山市人民医院招聘公告
日期:2025-06-22
来源:丁香人才公众号
根据工作需要,中山市人民医院决定面向社会公开招聘工作人员 34 名。
点击查看详情
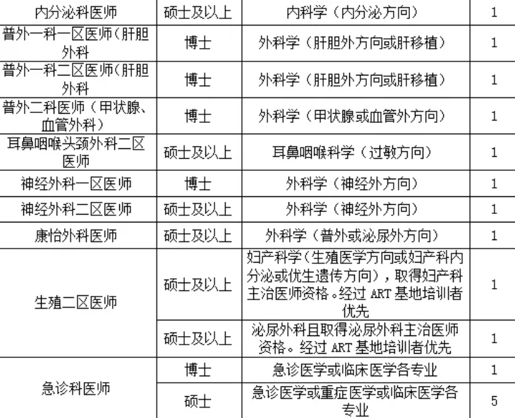
招聘岗位
本次共招 34 人 。
图源:中山市人民医院公众号
招聘安排
报名时间:即日起至 6 月 30 日。
报名方式:线上报名。
招聘条件
(一)遵守宪法和法律,拥护中国共产党的领导和社会主义制度;
(二)具有良好的政治素质和道德品行;
(三)具备岗位所要求的学历、学位;
(四)适应岗位要求的身体条件;
(五)年龄:原则上要求本科毕业生不超过 30 周岁,医师岗硕士研究生不超过 35 岁,特别优秀人员年龄可适当放宽。
微信扫一扫分享资讯
