全岗入编,本科起投!成都经开区(龙泉驿区)2025 公开招聘公告
日期:2025-09-18
来源:丁香人才公众号


为深入实施人才强区战略,加快打造先进制造业高地和现代化品质城区提供强有力的医疗卫生人才保障,经研究,成都经开区(龙泉驿区)拟面向全国医学院校、规范化培训基地等公开考核招聘优秀医卫人才 28 名。本次招聘为编制内招聘,招聘人员按事业单位人员聘用制管理。现将有关事项公告如下。
招 聘人 数
公开招聘工作人员 28 名
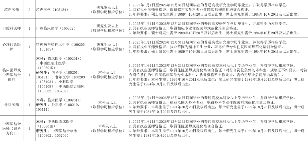
招聘岗位

图源: 成都经开区(龙泉驿区)卫生健康局
报名时间
2025 年 10 月 20 日 9:00 至 11 月 30 日 17:00(周末及节假日不设现场报名)
微信扫一扫分享资讯
