六险一金 晋升畅通 | 国家公立三甲综合医院 2026 年招聘开启
岳阳市人民医院
邀您加入

2026 年招聘开启
岳阳市人民医院
洞庭纳贤才,仁心聚良医
湖南省岳阳市人民医院始建于 1902 年,原名「普济医院」,是岳阳市西医发源地。 医院现为集医疗、教学、科研、预防、保健、康复为一体的国家三级甲等综合医院,是「国家住院医师规范化培训基地」「国家 211 重点大学湖南师范大学附属岳阳医院」和「岳阳市全科医师培训基地」。先后荣获全国百姓放心百佳示范医院、全国三好一满意示范医院、国家药物临床试验机构、国家医疗器械临床试验机构、湖南省模范职工之家、湖南省文明标兵单位、省级公立医院高质量发展示范性医院建设单位等诸多荣誉。挂牌成立了「岳阳市肿瘤医院」「岳阳市红十字医院」,岳阳市紧急救援中心依托医院成立。
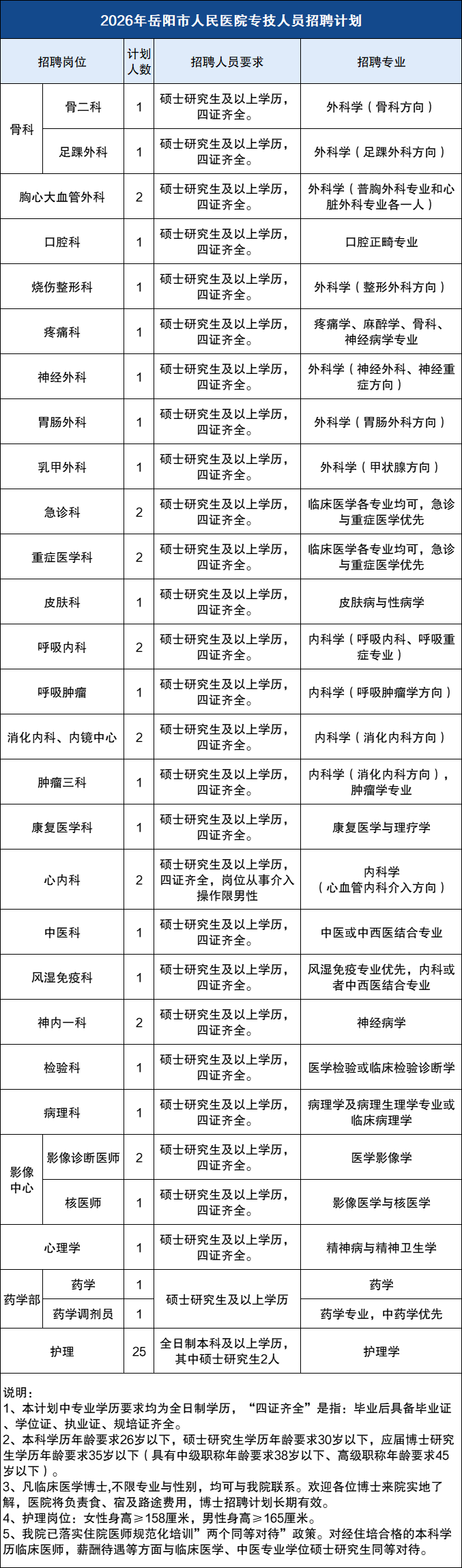
医院现有在职职工 1,904 人,其中高级职称 613 人,硕士生导师 42 人,博士 22 人、硕士 336 人;医院开放床位 1,750 张,设职能科室 24 个,临床、医技科室 54 个。拥有国家级重点建设专科 1 个、省级重点学科 15 个、市级重点学科 21 个;省、市级科研平台 12 个;共有 35 个市级专业委员会和 19 个市级质量控制中心依托医院设立。

医院拥有一大批具有国内领先水平的医疗设备:PET-CT、3.0T 核磁共振仪、西门子第四代双源 CT、电子直线加速器、数字减影血管成像系统(DSA)、进口高档彩超、电子胃肠镜、超声胃镜、高档腹腔镜、乳腺钼靶机、海扶刀、高端骨科显微镜等。

近年来,医院外树形象、内强品质,综合实力显著提升。在国家三级公立医院绩效考核中,连续 4 年稳居全国 A 级、全省地市级三甲医院前列。各项业务指标持续向好。

点击 >> 「 岳阳市人民医院 」, 在丁香人才上查看全部在招岗位 。
福利体系一:保险与保障福利
● 五险一金:
按照国家规定足额缴纳,为员工提供养老、医疗、失业、工伤和生育保险以及住房公积金,保障员工在各方面的权益。
● 补充商业保险 :
医院会额外为员工购买商业保险,如补充医疗险、意外险等,在基本保险基础上进一步减轻员工就医等负担。
● 带薪年假:
医院根据国家相关休假规定按照员工工作年限提供一定天数的带薪年假,方便员工在工作之余有时间休息、旅游或处理个人事务。
● 产假、陪产假、哺乳假 :
保障女性员工生育权益,提供相应时长的产假,男性员工也有陪产假,方便照顾产妇和新生儿,哺乳期的女性员工还享有哺乳假。
● 培训机会:
医院提供各类培训平台,如定期组织内部培训、邀请专家讲座,送员工去外部参加学术会议、国外进修学习等,帮助员工不断提升专业技能和知识水平,拓宽职业发展道路。
● 职称晋升 :
医院为员工职称晋升提供指导,协助准备相关材料等,助力员工在职业上取得进步。
● 团建活动:
不定期组织团队建设活动,如户外拓展、文体比赛等,增强团队凝聚力,缓解员工工作压力,营造积极向上的工作氛围。




● 节日福利 :
在传统节日为员工发放礼品、购物卡等,传递节日祝福,让员工感受到医院的关怀与温暖。
● 员工餐补:
医院每月发放餐补,并建设有环境优美的职工食堂,提供品种丰富、营养均衡的工作餐,保障员工饮食健康。
● 定期体检 :
每年为员工安排免费的全面体检,让员工及时了解自身健康状况,做到早预防、早发现、早治疗。
● 博士研究生按照上级有关规定给予博士津贴,医院还提供 60-100 万安家费,合同期内享受博士津贴 1,000 元/月。取得副高专业职称时,医院根据个人能力及表现评估后给予科室副主任职务或副主任待遇。医院协助解决博士研究生爱人的相应工作及小孩入学等相关问题。
● 学科带头人、博士研究生可根据不同学科特点和研究计划,由医院提供 30-50 万元科研启动经费。配偶所学专业在本院有相应工作岗位的,原则上可在本院就业。
● 学 科带头人正高职称及博士研究生协助解决编制,工资、福利等待遇按照国家政策及医院规定执行。
图片来源:岳阳市人民医院
微信扫一扫分享资讯
