搜职位
  • 搜职位
  • 搜单位
搜索

共 109 人!南阳医学高等专科学校第一附属医院 2026 年度公开招聘

日期:2025-12-16 
来源:丁香人才公众号
图片 图片
南阳医专第一附属医院是集临床诊疗、医学教育、医学研究、预防保健、康复疗养、健康管理为一体的国家三级甲等综合医院,是南阳医学高等专科学校的直属医院,是中国医学科学院阜外医院心血管技术培训中心,是南阳医专医疗集团和南阳市城乡一体化示范区紧密型城市医疗集团的牵头医院。2011 年,被济南军区授予南阳市军队离退休干部医疗保健定点医院;2017 年,成为国家心血管疾病临床医学研究中心基地医院;2018 年,成为国家心力衰竭医联体成员单位;2023 年,成为中国医学科学院阜外医院心血管病技术培训中心;2024 年,成为省部共建食管癌防治国家重点实验室现场研究基地。根据医院业务发展需要,公开招聘合同制医疗卫生类专业技术人员 109 名,特制定本招聘方案。



聘人

点击查看详情

本次公开招聘工作人员 109 人



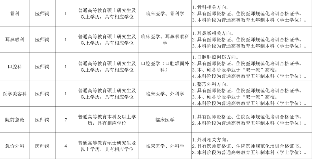
招聘岗位

点击查看详情

图片

图源:南阳医专第一附属医院



报名时间

点击查看详情

自公告发布之日起,报名截止时间另行通知


文章分享二维码

微信扫一扫分享资讯

热门职位

微信扫码
二维码

手机找工作更快

-丁香园生物医药科技网-