80 名编制!青海海南州州本级医疗机构面向社会公开招聘备案制医务人员公告
日期:2026-01-15
来源:丁香人才公众号
根据《海南州州本级医疗机构面向社会公开招聘备案制医务人员工作实施方案》,面向社会公开招聘备案制工作人员 80 名,现就有关事项公告如下:
招 聘人 数
本次公开招聘工作人员 80 名
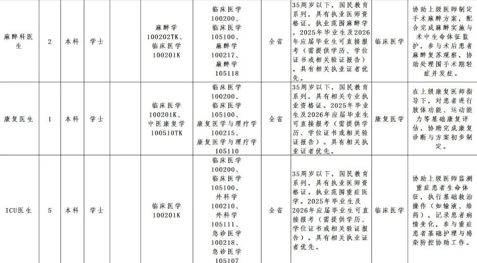
招聘岗位

图源:青海卫生人才
报名时间
2026 年 1 月 15 日 10 时-1 月 21 日 17 时微信扫一扫分享资讯
