新规!没有规培证,不能在二级以上医院当医生
日期:2024-05-29
来源:丁香人才公众号
5 月 24 日,河北省卫生健康委员会发布了《关于做好全省 2024 年住院医师规范化培训(西医)招收工作的通知》,其中提到:
「全省二级及以上医疗机构中,对于 2020 年以后毕业一直未在医疗岗位工作的本科及以上学历临床医师,在进入医疗岗位工作前应参加住培;
「在医疗岗位人员招聘中,要将《住院医师规范化培训合格证书》作为必要条件之一(2020 年以后毕业全日制本科以上学历人员)或正式录用后以单位人身份有计划分批派出参加住院医师规范化培训。」
图源:河北省卫生健康委员会 >>点击查询 2024 各科室薪酬 也就是说,在河北省内,没有规培证,是不能在二级及以上医疗机构当医生的。
规培证成为应聘三甲医院的「硬指标」,已经是十分普遍的事实;但近年来,这种现象正在逐渐向下级医院扩散。
在去年河北省人民政府印发的《关于进一步完善医疗卫生服务体系实施方案的通知》中,就对二级以上医疗机构的人员招聘做了规定,要求新进医疗岗位的本科及以上学历临床医师必须完成规培。
图源:河北省人民政府 >>点击查询 2024 各科室薪酬 今年规培报名阶段,河北省再次重申了这项要求,可见省内招聘要求确实在不断缩紧。
今年各省发布的规培招生文件释放了什么信号?规培到底有多重要?来看看以下几个省份的新政策:
没有规培证, 社区、民营等都去不了 点击查看更多公立医院岗位
无独有偶,今年海南省、辽宁省卫健委都纷纷对无规培证的医生执业范围做出了限制。
前几日刚发布的《关于做好 2024 年辽宁省住院医师规范化培训招收工作的通知》规定,所有新进入辽宁省医疗卫生机构拟从事临床医疗工作的本科及以上学历临床医生(临床医学类、口腔医学类),均须参加住院医师规范化培训。
海南省卫健委今年 3 月新印发的《海南省住院医师规范化培训管理办法》(以下简称《办法》)中,也提到了「全省所有新进医疗岗位(包括乡镇卫生院、社区医院、民营医院等)的本科及以上学历临床医师均应当接受住院医师规范化培训」。
图源:海南省卫生健康委员会 >>点击查询 2024 各科室薪酬如果说河北、辽宁的政策尚未提到民营医院和公立医院是否有区别的话,海南省的规培政策可以说是更加细致、且板上钉钉,无论公立还是民营、甚至在卫生院和社区医院当医生也要规培。
不过,海南省今年对已完成规培的医师也出台了利好政策。《办法》中第三十八条提到,本科及以上学历毕业生参加住院医师规范化培训合格并到基层医疗卫生机构工作的,可直接参加中级职称考试,同等条件下优先聘用。
一般来说,本科生参加工作 5 年后、硕士研究生参加工作 2 年后可晋中级职称,而海南省的这项政策缩短了医生的晋升年限,对有晋升打算的医生来说大大节约了时间。
同时,《办法》中还表示,「对取得《住院医师规范化培训合格证书》并符合国家学位要求的临床医师,可授予医学硕士专业学位。」本科规培 = 专硕学位,这为本科毕业想要提升学历的医生提供了一条新的道路,未来可能会有更多医生本科毕业后选择直接规培。
没有规培证, 不能考中级点击查看更多公立医院岗位
今年 3 月,河南省卫健委发布的《关于做好 2024 年住院医师规范化培训招收工作的通知》中,提到了有关住培政策衔接方面的规定,「2020 年及以后毕业的本科及以上学历,未取得住院医师规范化培训合格证的医师,不能参加卫生专业技术资格考试」。
图源:河南省卫生健康委员会 >>点击查询 2024 各科室薪酬四川省卫健委也做出了相似的规定。在今年 4 月份发布的《2024 年住院医师规范化培训等招收工作方案的通知》中提到,将取得《住院医师规范化培训合格证书》作为临床医学(含临床医学、口腔医学、中医)专业中级技术岗位聘用的条件之一。
不过,相较于其他省份固定规培时间为三年,四川省对于硕博学历人员规培有时间减免,专业学位硕士研究生培训时间不少于 2 年、专业学位博士研究生培训时间不少于 1 年即可。
图源:四川省卫生健康委员会 >>点击查询 2024 各科室薪酬 规培成为晋升中级的必要条件,其实早在 2015 年就已经被提出了。陕西、贵州、广东等地都有相关政策。
规培待遇呈向好趋势点击查看更多公立医院岗位
看完以上政策,其实大家不难发现,规培在医生培养路径上的重要程度越来越大了,无论是入职还是晋升,没有规培证简直寸步难行。
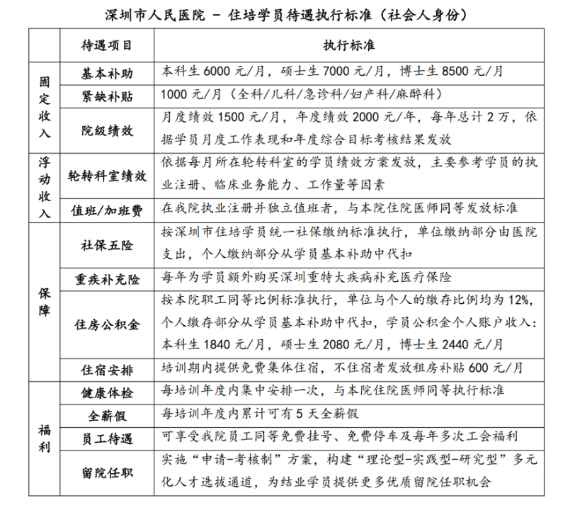
随着同工同酬的提出和落实,广东、上海、北京、江苏等省份对规培生的待遇也有所提高,包括基本工资、科室奖金、夜班费、五险一金等,总体还是呈现出向好趋势的。
图源:深圳市住院医师规范化培训管理平台 >>点击查询 2024 各科室薪酬所以,规培其实不失为本科毕业生的优选,无论是大三甲还是下级医院,一个没有从业经验的应届本科生,能投的岗位都屈指可数。
相比之下,住培医师名额更多,就业难度相对较小,并且一些效益较好的规培基地待遇比起下级医院要高出不少。
内容由丁香人才整理自河北省卫健委、辽宁省卫健委、海南省卫健委、河南省卫健委、四川省卫健委、深圳市住院医师规范化培训管理平台等。策划:mz|监制:Sherry题图来源:视觉中国





微信扫一扫分享资讯
