搜职位
  • 搜职位
  • 搜单位
搜索

本科可投!广西平果妇幼保健院 2025 年度自主公开招聘

日期:2025-08-12 
来源:丁香人才公众号
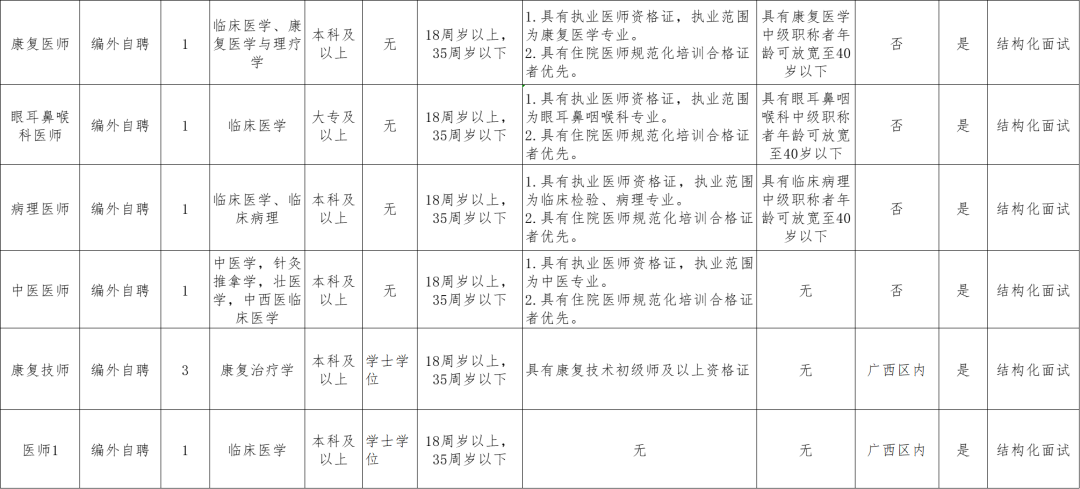
图片 图片 图片 为进一步加强医院人才队伍建设,提升医疗服务能力,结合医院实际,平果市妇幼保健院现面向社会自主公开招聘编外专业技术人员10名,具体招聘事宜公告如下:

招聘岗位

点击查看


本次共招 10 人。

图片 图源 :广西百色平果市人民政府官网


招聘安排 报名时间: 自 2025 年 8 月 8 日起至 8 月 22 日(15 天)。 报名方式: 网上 报名与现场报名均可。
点击查看

招聘条件


1. 具有中华人民共和国国籍(含港澳台居民)。


2. 遵守中华人民共和国宪法和法律,拥护中国共产党领导和社会主义制度。


3. 年龄条件:18 周岁以上,35 周岁以下; 医师类岗位取得中级以上职称,年龄可放宽到 40 周岁以下。


4. 热爱卫生健康事业,遵纪守法,品行端正,具有良好的职业道德。


5. 身体健康,具有正常履行招聘岗位职责的身体条件和心理素质。


6. 具有招聘岗位要求国家承认的学历条件和符合招聘岗位需求的工作能力和资格条件。


7. 报名资格条件中专业技术资格或执业资格要求具备的执业(职业)资格的岗位,须有国家颁发的执业(职业)资格证书。

点击查看


文章分享二维码

微信扫一扫分享资讯

热门职位

微信扫码
二维码

手机找工作更快

-丁香园生物医药科技网-